8月份新乡火车站需要核酸检测吗
需要。根据当地疫情防控政策可知,2022年8月入新人员需配合查验“两码一证”(48小时核酸检测证明、健康码、行程码) ,在交通场站(火车站 、汽车站、公路服务站等)“落地即检”,即检即走。新乡市,河南省地级市 ,地处河南省北部、南临黄河,紧邻省会郑州 。

不需要核酸检测报告:新乡火车站近来不要求旅客提供核酸检测报告。需出示健康码:进入火车站需出示健康码。个人防护:请旅客在疫情期间保持个人防护措施 。新乡到南阳火车运营情况:火车线路已恢复:新乡到南阳的火车线路已经恢复正常运营。购票渠道:您可以在官方渠道如12306进行购票。

对于火车出行的健康要求,新乡火车站近来不需要提供核酸检测报告 ,只需出示健康码即可进入,但请旅客在疫情期间保持个人防护措施 。 如果您想知道新乡到南阳的火车是否通车,答案是肯定的 ,火车线路已经恢复正常运营,您可以在官方渠道如12306购票。如有其他疑问,欢迎继续询问。

该阳性感染者8月15日从西藏乘坐Z22次列车出发 ,8月17日凌晨3时59分抵达太原站,换乘K609次列车于8月17日13时50分抵达新绛火车站,被点对点转运至新绛县集中隔离点进行隔离医学观察,8月17日22时20分第1次核酸检测为阴性 ,8月18日12时47分第2次核酸检测结果为阳性 。
月24日起,郑州铁路局调整了火车票的预售政策,电话订票的预售期被延长至3至11天 ,具体取决于当天的预订情况。预订时,系统会在每天的9:00开放第11天的车票。而窗口售票的预售期则为1至10天,同样从8:00开始预订第10天的车票 。这种调整旨在更好地满足旅客的购票需求。
新乡火车站现在可以坐车。可以上火车 ,近来新乡没有限制人员乘火车离新,有健康码绿码就可进站乘车。

2022年8月潢川火车站怎么停运了
潢川发生疫情了 。在2022年8月份,潢川县发生的疫情状况比较严重 ,为了安全起见,政府将该地区的火车站给停运,潢川县位于河南省东南部 ,北临淮河,南依大别山,居信阳地区中心,是中华黄氏和浮光陈氏发源地。
通过查询相关资料显示 ,河南潢川火车站2022年8月25号恢复,因为河南潢川火车站的站点显示屏上面,显示 ,河南潢川火车站2022年8月25号下午15:00已经恢复正常运行,所有车次正常,所以河南潢川火车站2022年8月25号恢复。
通过查询相关资料显示 ,2022年八月二〖Fourteen〗 、号潢川火车站可以进站 。潢川县疫情防控指挥部通知,自2022年7月27日起,在潢川火车站、汽车站、沪陕高速白店收费站等交通健康服务点 ,对入(返)潢人员严格查验健康码 、行程码和48小时内核酸检测阴性证明。3码正常,凭码进出。
潢川火车站呢,现在已经停运了 ,是不能上下车的 。
022年8月19日。义乌到潢川火车站位于河南省信阳市潢川县广经一路,是在2022年8月19日恢复运营的,火车站,又称铁路车站 ,是从事铁路客、货运输业务和列车作业的处所。
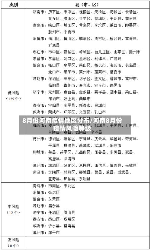
2022年8月份荥阳哪里出现疫情了
〖壹〗、荥阳没有 。根据河南省疫情防控中心发布公告显示:荥阳隶属河南省郑州市,位于郑州市西部,2022年8月份荥阳并没有出现疫情 ,而2022年8月25日,河南省全省新增本土确诊病例1例,截止到2022年9月23日 ,荥阳属于常态化防控区域,而河南属于中高风险地区,出入仍需要根据当地疫情出示核酸检测报告 、健康码、行程码。
〖贰〗、管城回族区 、二七区、中原区、新郑市、荥阳市。根据郑州当地疫情防控中心发布最新消息 ,截止2022年8月18日管城回族区 、二七区、中原区、新郑市 、荥阳市为高风险地区,疫情严重,这些地区的人员不允许随意进出 。
〖叁〗、通过查询相关资料显示 ,河南省卫生健康委在2022年8月26日的时候报道了有关2022年8月25日的疫情情况。
〖肆〗、您好,您想问的现在郑州荥阳有几例新冠病毒感染者吗?通过查询相关资料显示:截止2022年8月21日郑州荥阳没有新冠病毒感染者。根据荥阳疫情防控最新消息显示,自2022年3月5日以来郑州荥阳市出现1例新冠肺炎无症状感染者,后无新增病例。截止2022年8月21日荥阳市未发现新增病例 。