【今天起国内疫情重点地区,今天国内疫情播报】

现疫情重点地区有哪些?

〖壹〗 、例如 ,疫情早期湖北全省及全国确诊病例超过100人的27个市被列为重点疫区 ,具体包括浙江省温州市 、台州市、杭州市、宁波市,河南省信阳市 、驻马店市,安徽省合肥市、阜阳市 ,江西省南昌市等。这类地区因疫情传播风险较高,需采取严格管控措施 。

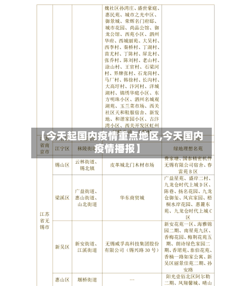
【今天起国内疫情重点地区,今天国内疫情播报】-第1张图片

〖贰〗、重点地区疫情动态吉林省:新增病例:3月14日0时至14时,新增本地确诊病例144例(长春市120例 、吉林市18例、延边州6例) ,新增无症状感染者9例 。初筛阳性:截至3月14日12时,吉林省还有新冠病毒初筛阳性人员3868例,均为全员核酸检测筛查出的待临床诊断人员 ,已落实管控措施。

【今天起国内疫情重点地区,今天国内疫情播报】-第2张图片

〖叁〗、疫情数据与传播特征本土病例分布:7月17日新增本土确诊病例117例,涉及广西 、甘肃、四川等9个省份,其中广西(59例)和甘肃(28例)占比较高;新增本土无症状感染者393例 ,覆盖甘肃、广西 、安徽等12个省份,甘肃(183例)和广西(53例)为重点地区。

〖肆〗、答案:重点疫区主要包括湖北、广东 、黑龙江等省份 。详细解释: 重点疫区的定义与划分:重点疫区指的是新型冠状病毒疫情较为严重的地区,通常以某一省份为主要疫源地。具体的划分是基于疫情的感染人数 、传播范围、医疗资源等多方面的因素综合考量得出的。

〖伍〗、月13日广东无新增新冠肺炎确诊病例 ,疫情重点国家及地区入粤旅客将分四类处理 。以下是详细信息:广东疫情最新情况全省情况:截至3月13日24时 ,全省累计报告新冠肺炎确诊病例1356例,累计出院1299例,累计死亡8例。13日当天全省无新增确诊病例 ,新增出院3例。有483名密切接触者正在接受医学观察 。

〖陆〗 、上海一地升为中风险 浦东新区祝桥镇被列为中风险地区上海市卫生健康委主任邬惊雷表示,该病例并未接触冷冻食品,跟进博会并无关联。

近来全国疫情重点地区有哪些

〖壹〗、例如 ,疫情早期湖北全省及全国确诊病例超过100人的27个市被列为重点疫区,具体包括浙江省温州市、台州市 、杭州市、宁波市,河南省信阳市、驻马店市 ,安徽省合肥市 、阜阳市,江西省南昌市等。这类地区因疫情传播风险较高,需采取严格管控措施 。

〖贰〗、实例:湖北全省因疫情初期病例集中爆发 ,整体被列为重点疫区。全国范围内另有27个市因确诊病例超100例被纳入,如浙江省温州市、台州市 、杭州市、宁波市,河南省信阳市、驻马店市 ,安徽省合肥市 、阜阳市 ,江西省南昌市等。

〖叁〗 、重点地区疫情形势:快速增长地区:上海市、河北省、福建省 、辽宁省的疫情近日快速增长,发生地的社区传播风险持续存在 。初步控制地区:山东省青岛、威海、淄博,以及广东省深圳 、东莞等地的疫情已得到初步控制 。趋于平稳地区:北京市、重庆市、浙江省等地的疫情形势趋于平稳。

〖肆〗 、疫情波及范围省份与城市:本轮疫情覆盖陕西、内蒙古、湖南 、宁夏、甘肃、北京 、贵州 、湖北、青海、河北 、四川、山东、黑龙江 、云南、江西、浙江 、重庆、河南、江苏 、辽宁共20个省级行政区 ,涉及38个市。

〖伍〗、图:主要病例增加城市分布(数据来源:国家卫健委)重点城市疫情动态除上海外,其他病例较多的城市需关注以下特征:城市名单:包括但不限于吉林、长春 、泉州 、廊坊等(具体城市需借鉴完整数据列表,当前信息未完全披露) 。传播链条:部分城市存在社区传播风险 ,需通过流调溯源和区域管控遏制扩散。

什么叫重点疫区

重点疫区是指累计确诊病例数超过100的城市或地区,包括国内和世界两类,具体判定标准及防控措施如下:国内重点疫区判定标准国内重点疫区通常以累计确诊病例数是否超过100为划分依据。

重点疫区指累计确诊病例数超过100例的城市或地区 ,在疫情全球爆发背景下,也包含境外疫情严重、输入风险高的国家或地区 。具体说明如下:国内重点疫区判定标准及实例 判定标准:以累计确诊病例数为核心指标,当某城市或地区累计确诊病例超过100例时 ,即被划定为重点疫区。

重点疫区的定义与划分:重点疫区指的是新型冠状病毒疫情较为严重的地区,通常以某一省份为主要疫源地。具体的划分是基于疫情的感染人数、传播范围 、医疗资源等多方面的因素综合考量得出的 。 湖北省作为重点疫区:作为疫情的发源地,湖北省尤其是武汉市在疫情期间面临着极大的挑战。

“疫区”有严格定义:“疫区 ”是一个具有特定法律和公共卫生意义的术语 ,通常是指传染病在人群中暴发、流行 ,其病原体向周围播散时所能波及的地区。判定一个地区是否为“疫区 ”,需要综合考虑多方面因素,包括疫情的传播范围、严重程度 、持续时间 ,以及是否符合相关法律法规和公共卫生标准等 。

广州规定的重点疫区:重点疫区是指湖北全省。鉴于温州近期疫情基本控制,从即日起,不再将温州来粤人员列入疫情高发地名单。现在 ,中国境外的重点疫区是意大利、韩国和日本,所以们对于从这些国家进入和境内的要严格把控 。

涉疫区是指受到新冠病毒疫情影响的地区 。具体来说,涉疫区主要包括以下几个范围:有病毒感染者居住、工作或曾经经过的地方:这些地方可能存在病毒传播的风险 ,因此被视为涉疫区。新冠病毒疫情较为严重的地区:这些地区通常会出现大量病例,并且可能需要进行封锁管理,以防止疫情的扩散。

文章推荐

  • 辅助开挂教程“拼三张万能辅助器万能辅助器”作弊(透视)透视辅助

    现疫情重点地区有哪些?〖壹〗、例如,疫情早期湖北全省及全国确诊病例超过100人的27个市被列为重点疫区,具体包括浙江省温州市、台州市、杭州市、宁波市,河南省信阳市、驻马店市,安徽省合肥市、阜阳市,江西省南昌市等。这类地区因疫情传播风险较高...

    2026年04月15日
    2
  • 辅助开挂教程“微信讯奇斗牌开挂神器”掌握辅助功能必胜规则

    现疫情重点地区有哪些?〖壹〗、例如,疫情早期湖北全省及全国确诊病例超过100人的27个市被列为重点疫区,具体包括浙江省温州市、台州市、杭州市、宁波市,河南省信阳市、驻马店市,安徽省合肥市、阜阳市,江西省南昌市等。这类地区因疫情传播风险较高...

    2026年04月15日
    4
  • 【各省疫情高风险地区名单,各省各地区疫情风险等级】

    现疫情重点地区有哪些?〖壹〗、例如,疫情早期湖北全省及全国确诊病例超过100人的27个市被列为重点疫区,具体包括浙江省温州市、台州市、杭州市、宁波市,河南省信阳市、驻马店市,安徽省合肥市、阜阳市,江西省南昌市等。这类地区因疫情传播风险较高...

    2026年04月15日
    4
  • 【新冠疫情危险地区分布图,新冠肺炎疫情危险分级】

    现疫情重点地区有哪些?〖壹〗、例如,疫情早期湖北全省及全国确诊病例超过100人的27个市被列为重点疫区,具体包括浙江省温州市、台州市、杭州市、宁波市,河南省信阳市、驻马店市,安徽省合肥市、阜阳市,江西省南昌市等。这类地区因疫情传播风险较高...

    2026年04月15日
    3