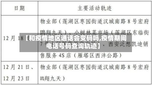
2月22日18时苏州新增两地中风险地区
〖壹〗 、自2022年2月22日18时起,苏州市新增张家港市杨舍镇金新城悦府7幢、姑苏区平江街道永林二区为中风险地区 ,调整后全市中风险地区总数增至56个 。具体说明如下:调整依据与决策主体根据国务院联防联控机制有关规定,经专家询问组综合评估研判,苏州市新冠肺炎疫情联防联控指挥部作出上述决定。

〖贰〗、截至今日18时 ,苏州市共有中风险地区55个。
〖叁〗 、截至11月25日17时,上海新增3例本土新冠肺炎确诊病例,杭州新增2例无症状感染者 ,苏州多家文旅场所因疫情防控需要暂时关闭 。上海新增3例本土确诊病例详情病例基本情况 病例1:女性,34岁,常住福建厦门。11月12日自厦门前往北京,15日抵沪 ,临时居住于浦东新区锦绣路香梅花园。

2022苏州疫情在哪几个区出现?
〖壹〗、022年苏州疫情涉及的区域有姑苏区、工业园区 、吴中区、吴江区 。姑苏区:作为苏州的核心城区之一,在疫情期间有相关病例出现,当地政府和社区迅速采取措施进行防控 ,包括开展核酸检测、排查密切接触者等,以防止疫情进一步扩散。工业园区:苏州工业园区是中国和新加坡两国政府间的重要合作项目,区内企业众多、人口密集。
〖贰〗 、新增本土无症状感染者详情 病例来源:隔离中发现:30例(覆盖吴江区、昆山市、姑苏区 、太仓市、常熟市、苏州工业园区等多地)。重点人员筛查中发现:12例(吴江区七都镇 、昆山市巴城镇、姑苏区平江街道等区域) 。密接筛查中发现:4例(吴江区七都镇、同里镇 、常熟市东南街道)。
〖叁〗、疫情概况:10月8日0时至24时 ,苏州无新增本土确诊病例,新增本土无症状感染者3例,均系外省来(返)苏州人员。其中1例在重点人员筛查中发现 ,2例在隔离中发现 。新增无症状感染者情况:本土无症状感染者1:来源:外省来(返)苏州人员。住址:姑苏区平江街道相门新村。发现方式:重点人员筛查 。
〖肆〗、姑苏区:3个封控地区 、2个管控地区、1个风险防范区。吴中区:2个封控地区、4个管控地区、1个风险防范区。昆山区:1个封控地区 、2个管控地区 。苏州工业园区:1个封控地区、10个管控地区、全域为风险防范区。
〖伍〗 、截至今日18时,苏州市共有中风险地区55个。
〖陆〗、苏州市疫情防控2022年第163号通告核心内容如下:疫情概况:9月29日10时至22时,苏州无新增本土确诊病例 ,新增本土无症状感染者1例 。该无症状感染者为外省市返苏人员,在重点人员筛查中发现,住址为吴中区木渎镇尼盛青年城小区。
近来苏州没有封城计划
近来苏州没有封城计划,但对疫情地区采取了严格管控措施。苏州疫情现状:4月12日0时至15时 ,苏州市新增阳性感染者31例,涉及7个县级市(区),疫情呈现多点散发态势 ,存在局部扩散风险。自3月10日0时至4月11日24时,全市累计报告本土确诊病例10例(均为轻型),本土无症状感染者364例 。
苏州20号并没有封城 ,该消息不属实。以下是关于苏州疫情防控情况的详细说明:近来苏州没有封城计划:苏州市委常委、市政府常务副市长顾海东明确表示,近来苏州没有封城计划。苏州对出现疫情的地区采取了严格管控措施,包括划定的封控区 、管控区、防范区 ,并依规范落实管理举措,但这些措施并不等同于封城 。
苏州有一些市民开始了囤货的计划,因为苏州当地没有封城的计划 ,当地的疫情情况并没有像上海那么严重。虽然说在苏州当地也已经实行了,只许进不许出,但是对于很多市民们也都会容易造成恐慌。害怕苏州封城了,就不得不选取提前在家里玩多囤一些货物 。
022年苏州并未实施全市封城 ,因此不存在封城天数的统计。具体说明如下:官方明确无封城计划:根据2022年4月12日苏州市新冠肺炎疫情防控新闻发布会内容,苏州市政府明确表示没有封城计划,仅针对疫情发生的局部区域采取严格管控措施。
022年苏州未封城 ,但实行严格管控措施,非必要不建议前往,以下是具体政策说明:2022年苏州封城最新消息苏州并未封城 ,但针对疫情采取了严格管控措施:封控区:对确诊病例密切活动场所实施“区域封闭、足不出户 、服务上门 ”措施 。
苏州防疫重点管控地区名单
〖壹〗、姑苏区平江街道凤池弄5—2号楼 苏州工业园区锦溪苑5期4幢 张家港市杨舍镇民丰苑西区(包含原中风险地区民丰苑西区21幢、29幢)此次调整后,苏州市中风险地区总数增至55个,其他地区风险等级未发生变化。
〖贰〗 、姑苏区防范区范围为姑苏区全域 ,自3月15日起实施相关措施,具体措施如下:强化社会面管控,严格限制人员聚集规模防范区通过多维度措施减少人员聚集风险 ,核心原则为“非必要不聚集”。
〖叁〗、社区与集宿区管控 全体居民停止非必要流动,外来人员和车辆非必须不得进入居民小区 。小区门岗需严格查验出入人员身份,集宿区参照居民小区管理标准执行。
〖肆〗、封控区(1个):将娄门外下塘街14-1号2幢划定为封控区,实行“区域封闭、足不出户 、服务上门”。
〖伍〗、核酸检测与信息查询核酸检测服务:微信搜索公众号“苏州本地宝 ” ,回复【核酸】可获取苏州各区县核酸检测医院名单、预约入口 、方式及费用。温馨提示政策可能随疫情形势动态调整,出行前务必通过官方渠道(如苏州市疫情防控通告、车站公示)确认最新要求 。
苏州哪个地方疫情最严重
〖壹〗、苏州工业园区。通过查询疫情防控显示,截至2022年9月9日 ,苏州工业园区疫情最严重。这里是首个确诊病例出现的地方,从事的是进口物料工作 。本轮苏州疫情已有15家企业出现感染者,以科技企业为主 ,其中苏州工业园区宝时得科技公司共有16人感染,而这家企业又关联多起家庭疫情。
〖贰〗 、苏州工业园区。通过查询苏州疫情报告信息了解到,2020年苏州工业园区有疫情最严重 。苏州 ,简称“苏”,古称姑苏、平江,江苏省辖地级市 ,是国务院批复确定的长江三角洲重要的中心城市之一。
〖叁〗、工业园区。苏州,简称“苏”,古称姑苏 、平江,江苏省辖地级市 。通过查询相关资料显示 ,截止到2022年9月16日,苏州的工业园区疫情严重,发现了29例疫情 ,居民不能外出。
〖肆〗、苏州相城疫情管控区具体包括:魅力花园、官渎花园 、峰汇园花园东区(合景峰汇)8期、9期。以下是详细说明:魅力花园该区域因疫情防控需要被划定为管控区,区域内居民需配合落实相关防疫措施,包括限制人员流动、定期核酸检测等 。
〖伍〗、昆山最大农贸批发市场。据查询相关资料显示 ,2022年4月6日,昆山2022年4月份以来累计报告阳性感染者44例,34例与农贸市场相关联。农贸批发市场每天人员密集 ,进入市场的人员在语言交流和肢体触碰中容易感染。疫情发现后,苏州在对全市农产品批发市场 、菜场进行拉网式检查,对所有相关从业者开展一天一检 。