盘锦疫情风险地区有哪些(盘锦疫情风险等级)

全国疫情中高风险地区名单最新

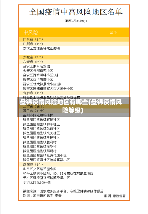
截至近来,国内共有2个高风险地区 ,76个中风险地区,主要分布在陕西省、河南省、浙江省等地,以下为详细信息(数据不包括港澳台地区):高风险地区:具体地区名单会随疫情形势动态调整 ,可通过权威渠道实时查询。

盘锦疫情风险地区有哪些(盘锦疫情风险等级)-第1张图片

使用“国务院客户端”APP进行查询,该应用会每天更新中高风险地区目录。 通过全国疫情风险等级查询小程序进行查询 。

盘锦疫情风险地区有哪些(盘锦疫情风险等级)-第2张图片

在微信中查看全国疫情中高风险地区名单,可通过“粤省事 ”小程序实现 ,具体操作如下:工具/原料 手机微信app方法/步骤 打开微信搜索功能打开手机中的微信app,点击顶部“搜索”选项。进入粤省事小程序在搜索页面输入“粤省事”,点击搜索结果中的“粤省事 ”小程序。

盘锦疫情风险地区有哪些(盘锦疫情风险等级)-第3张图片

近期国内多地出现新冠肺炎关联病例 ,各地疫情风险等级随时发生变化,以下是国内中高风险地区名单,将持续更新最新消息 ,详情请见下文 。

过完春节回盘锦市双台子区要隔离吗?

〖壹〗 、最新的政策是:低风险地区 ,不需要隔离,仅仅需要核酸检测证明啦!但是如果是中高风险或者当地没有发布疫情解除的相关公告的话,去外地还是要被集中隔离或者居家隔离的。

〖贰〗、现在从内蒙古赤峰市敖汉旗被子镇到盘锦市双台子区 ,也必须有核酸检测报告,不需要隔离的,只要是从低风险地区来有48小时的核酸检测报告扫码正常就可以。

〖叁〗、023年春节放假 。盘锦双台城他们的春节期间放假时间为2023年1月21日-1月27日 ,一共7天。盘锦双台城它是位于辽宁省盘锦市双台子区胜利街61号,是由盘锦叶阳置业有限公司开发的一个楼盘,处于中心地段的一个房子 ,而且设施很完善。

〖肆〗 、综合来看,双台子区以深厚的历史积淀、便捷的交通条件、均衡的生态经济布局,成为盘锦市北部的核心城区 ,既保留传统城镇的烟火气,又展现出现代化城区的治理水平 。

低风险区在盘锦下火车隔离吗?

〖壹〗 、亲~您好,盘锦属于低风险地区。您不需要隔离。根据疫情政策要求:因为你那边属于低风险地区 因此省外来(返)辽人员建议携带48小时核酸检测阴性证明;提倡外省来(返)辽人员抵辽后24小时内进行1次核酸检测 。

〖贰〗、在盘锦火车站坐车必须有48小时的核酸报告 ,现在无论坐车 ,坐飞机,坐高铁,都必须有核酸检测报告 ,才会让你做的 。

〖叁〗、在疫情中高风险地方:要是要坐火车离开当地的人员,需要持有48小时内核酸检测报告,要是没有的 ,不可以坐火车离开该地区。如若是想要从该地区火车站进入当地的,低风险地区的人员不用做核酸,但中高风险地区的乘客必须要有48小时内核酸检测阴性证明 ,要是没有不能入该地区。

〖肆〗 、低风险地区,不需要隔离,仅仅需要核酸检测证明啦!但是如果是中高风险或者当地没有发布疫情解除的相关公告的话 去外地还是要被集中隔离或者居家隔离的 。

〖伍〗、其次到盘锦 ,来返盘人员应提前24小时向目的地所在社区(村)或接待单位报备,向接待单位报备人员由接待单位向所在街道(乡镇)报备,鼓励来(返)盘人员抵盘后24小时内进行一次免费核酸检测。高中低风险地区来返盘人员未报备者一律集中隔离7天 ,费用自理 ,引发疫情传播者,追究相关责任。

〖陆〗、不用报备,但要求3天2检正常健康码才可绿码出行 。

盘锦去沈阳就呆一晚上,回盘锦用隔离吗,会不会变黄码?

〖壹〗 、大连 、丹东、锦州、营口 、盘锦、葫芦岛六市海港以及丹东陆路口岸入境的全部人员 ,一律严格卫生检疫,一律就地(第一入境点所在市)集中隔离14天,一律进行两次核酸检测和一次血清抗体检测。隔离期间食宿和检测费用自理。

〖贰〗、不需要 。截止到2022年10月13日从沈阳低风险区回盘锦须不需要居家隔离 ,从低风险区域回盘锦要主动报备,持有48小时的核酸检测证明,3天内完成两次核酸检测 ,并做好健康监测,具体要以当地疫情防控最新消息为准。

〖叁〗 、近来来说,你回到盘锦肯定还是要接着集中隔离14天以上的 ,期间还要继续做两次核酸检测,建议你还是不要回盘锦,很麻烦的。

〖肆〗、在沈阳于洪区上学 ,放假可以回盘锦吗?现在有麻烦了 ,基本上不让离开沈阳了,如果真想回盘锦,那就得去做核酸检测 ,拿到核酸检测报告就可以回盘锦,但是回到盘锦也不能回家,得去集中隔离14天 ,期间还得做两次核酸检测,没有问题才可以回家,这是我知道的答案 ,就是这样 。

〖伍〗、从威海坐飞机到沈阳再回盘锦,用隔离不?如果不下飞机到沈阳再回到盘锦是不用隔离的,但是必须得做核酸检测 ,按照防护措施来,嗯测温戴口罩,嗯 ,核酸检测等一些手续。

哪些地方有疫情

022年9月14日最新报道:中国有疫情的地方有贵州 、四川、西藏、广西 、江西、湖北、新疆 、黑龙江 、甘肃、山东、天津 、内蒙古、辽宁、陕西 、河南、广东、河北 、江苏、浙江、云南 、北京、重庆。

此次疫情在陕西西安爆发 ,最初是陕西西安某所高校的老师感染新冠,最终经过排查,密接人员也相继查出 ,当时正值放假期间,因此疫情传播的及其迅速,但是好在相关部门及时发现疫情的源头 ,开始了迅速治疗和隔离,现在疫情也得到了相应的控制 。

内蒙古赤峰最近就爆发了疫情,波及了好几个地方 ,有一天竟然位居榜首了,不过经过全市上下共同努力,中心城区低风险地区已经解封了 。

这些病例涉及到绍兴市、宁波市 、杭州市 、呼伦贝尔市、齐齐哈尔市以及西安市。

尽量减少外出 ,以免给更多人带来麻烦,减轻国家负担。湖南的张家界、株洲 、长沙、湘西自治州、湘潭 、益阳,那里的疫情相当严重 。长沙、益阳、衡阳 、永州、怀化、张家界等。 ,这些地方的疫情非常严重 ,而且处于不断更新的状态。长沙 、浏阳、望城、开福 、南岳 、衡阳、衡南、衡山 、启东等 。,那里疫情相当严重。

文章推荐

  • 今日教程“微乐亲友房可以开挂”详细开挂教程官方正版下载

    全国疫情中高风险地区名单最新截至近来,国内共有2个高风险地区,76个中风险地区,主要分布在陕西省、河南省、浙江省等地,以下为详细信息(数据不包括港澳台地区):高风险地区:具体地区名单会随疫情形势动态调整,可通过权威渠道实时查询。使用“国务院客户端”APP进行查询...

    2026年04月18日
    0
  • 玩家必知“微乐河北麻将有挂吗”详细分享装挂步骤教程

    全国疫情中高风险地区名单最新截至近来,国内共有2个高风险地区,76个中风险地区,主要分布在陕西省、河南省、浙江省等地,以下为详细信息(数据不包括港澳台地区):高风险地区:具体地区名单会随疫情形势动态调整,可通过权威渠道实时查询。使用“国务院客户端”APP进行查询...

    2026年04月18日
    3
  • 【邓州有无疫情地区吗现在,邓州有疫情吗?】

    全国疫情中高风险地区名单最新截至近来,国内共有2个高风险地区,76个中风险地区,主要分布在陕西省、河南省、浙江省等地,以下为详细信息(数据不包括港澳台地区):高风险地区:具体地区名单会随疫情形势动态调整,可通过权威渠道实时查询。使用“国务院客户端”APP进行查询...

    2026年04月18日
    1
  • 【高风险地区最新疫情,高风险区疫情消息】

    全国疫情中高风险地区名单最新截至近来,国内共有2个高风险地区,76个中风险地区,主要分布在陕西省、河南省、浙江省等地,以下为详细信息(数据不包括港澳台地区):高风险地区:具体地区名单会随疫情形势动态调整,可通过权威渠道实时查询。使用“国务院客户端”APP进行查询...

    2026年04月18日
    1