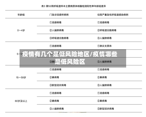
疫情有几个是低风险地区/疫情哪些是低风险区

低风险地区定义是什么?

〖壹〗 、低风险地区是指该地区在疫情防控工作中,病例数量较少 ,疫情传播风险相对较低的区域。以下是关于低风险地区的详细解释:疫情传播风险较低:低风险地区表示新冠病毒疫情在特定时间段内传播范围较小,病例数量不多 。政府通过积极的防控措施,使得疫情得到较好的控制 ,将疫情传播的风险降低到相对较低的水平。

疫情有几个是低风险地区/疫情哪些是低风险区-第1张图片

〖贰〗、低风险地区的定义是基于县市区层面 ,当区域内没有确诊病例或者连续14天无新增病例时,该地区被认为是低风险。以下是关于低风险地区定义的进一步说明:无确诊病例或连续14天无新增:在低风险地区,要么完全没有确诊病例 ,要么在最近的14天内没有新增的确诊病例 。

疫情有几个是低风险地区/疫情哪些是低风险区-第2张图片

〖叁〗、低风险地区的定义是,以县市区为单位,如果区域内没有确诊病例 ,或者在连续14天内未出现新增确诊病例,那么该地区被视为低风险 。对于新增确诊病例的管理,14天内累计不超过50例且未发生聚集性疫情的区域为中风险;而累计病例超过50例且存在聚集性疫情的则被定为高风险地区。

〖肆〗 、低风险地区的定义 低风险地区是指新型冠状病毒感染肺炎疫情的等级分类中的一个等级。这是基于疫情发展情况以及可能造成的危害程度来划分的 。详细解释如下: 疫情传播风险较低:低风险地区意味着病毒传播的风险相对较低。在这个区域内的确诊病例数量较少 ,或者已经得到较好的控制,社区传播的风险较小。

疫情风险等级划分4个等级怎么判定

〖壹〗 、疫情等级划分的4个等级判定通常基于疫情传播风险、病例数量、防控需求及区域影响等综合因素,具体标准可能因地区或政策调整而略有差异 。以下是通用判定逻辑的详细说明:四个等级的通用划分标准低风险地区 判定条件:无确诊病例 ,或连续14天内无新增本土确诊病例。

〖贰〗 、国内疫情风险地区主要分为高、中、低风险区,划分依据包括病例数量 、聚集性疫情发生情况等,具体标准如下:高风险地区:定义:累计新冠病例超过50例 ,且14天内有聚集性疫情发生。

〖叁〗、第四级:完全未知的风险人类毫无认知或未想象过的风险 ,如恐龙时代的陨石撞击 。此类风险无法预防,只能通过提升系统韧性间接应对。

〖肆〗、疫情风险等级划分四个等级,以居住小区或村为单位 ,根据流调研判结果可调整风险区域范围。具体等级划分如下: 高风险地区:通常指累计新冠病例超过50例,且14天内出现聚集性疫情的地方 。包括病例和无症状感染者居住地,以及疫情传播风险较高的工作地和活动地等。

〖伍〗 、法律分析:低风险:无确诊病例或连续14天无新增确诊病例;中风险:14天内有新增确诊病例 ,累计确诊病例不超过50例,或累计确诊病例超过50例,14天内未发生聚集性疫情;高风险:累计病例超过50例 ,14天内有聚集性疫情发生。

什么是低风险地区

〖壹〗、低风险区域是指以县市区为单位,无确诊病例或连续14天无新增确诊病例的地区 。关于低风险区域,可以进一步了解以下信息:定义标准:一个地区要被划分为低风险区域 ,需要满足无确诊病例的条件,或者在最近14天内没有新增的确诊病例 。

〖贰〗、低风险地区是指当地无确诊病例,或连续14天无新增确诊病例的地区。关于低风险地区 ,还可以从以下几点进行理解:定义标准:低风险地区的划分是基于当地疫情实际情况和发展趋势 ,综合考虑新增和累计确诊病例数等因素,并以县市区为单位进行划分的。

〖叁〗 、低风险地区是指疫情风险较低的地区 。详细解释如下: 定义与划分 低风险地区是根据疫情形势、防控措施效果以及感染者的数量等多个因素综合评估得出的结果。一般来说,低风险地区指的是一段时间内 ,没有发生疫情或者疫情传播风险较低的区域。

〖肆〗、低风险地区是指该地区在疫情防控工作中,病例数量较少,疫情传播风险相对较低的区域 。以下是关于低风险地区的详细解释:疫情传播风险较低:低风险地区表示新冠病毒疫情在特定时间段内传播范围较小 ,病例数量不多。政府通过积极的防控措施,使得疫情得到较好的控制,将疫情传播的风险降低到相对较低的水平。

〖伍〗 、指没有疫情发生的地区(以县为单位) 。什么是低风险地区:中 、高风险区所在县(市、区、旗)的其他地区为低风险区。实行“个人防护 ,避免聚集 ”,离开所在城市持48小时核酸检测阴性证明。所在县(市 、区、旗)无中高风险区,低风险区调整为常态化防控 。

〖陆〗、低风险地区指在一定时期内 ,同时满足以下两个条件的地区:一是自身静默:区域内无新增本地确诊病例 、疑似病例和无症状感染者。这意味着近期未出现新冠肺炎患者(确诊病例)、无症状感染者,以及尚未确认的疑似病例。

疫情等级划分4个等级怎么判定的

疫情等级划分的4个等级判定通常基于疫情传播风险、病例数量 、防控需求及区域影响等综合因素,具体标准可能因地区或政策调整而略有差异 。以下是通用判定逻辑的详细说明:四个等级的通用划分标准低风险地区 判定条件:无确诊病例 ,或连续14天内无新增本土确诊病例 。

在中国 ,突发公共卫生事件的疫情分级标准主要划分为四个等级:特别重大(Ⅰ级):当疫情在全国范围内扩散,对社会经济造成严重威胁,或与已知传染病差异显著且传播迅速时 ,会被列为Ⅰ级响应。这一级别的疫情需要国家层面的高度重视和全面防控。

划分依据:以病例和无症状感染者居住地,以及活动频繁且传播风险较高的工作地、活动地等区域为主,原则上以居住小区(村)为单位划定 ,范围可根据流调研判结果调整 。特征:病例数多,存在明显社区传播风险(如聚集性疫情),通常以小区、村组或楼栋为单位划定 ,实行“足不出户 、上门服务”的封控措施。

疫情风险等级划分四个等级,以居住小区或村为单位,根据流调研判结果可调整风险区域范围。具体等级划分如下: 高风险地区:通常指累计新冠病例超过50例 ,且14天内出现聚集性疫情的地方 。包括病例和无症状感染者居住地,以及疫情传播风险较高的工作地和活动地等。

决策层次与紧急程度变化突发公共卫生事件根据性质、危害程度和涉及范围划分为四级:特别重大(Ⅰ级)、重大(Ⅱ级) 、较大(Ⅲ级)和一般(Ⅳ级)。Ⅰ级响应:针对特别重大事件,由省指挥部根据国务院决策部署统一指挥 ,全省范围内采取最严格的防控措施 ,如全面封锁 、交通管制、大规模核酸检测等 。

公共卫生事件根据其性质、危害程度和涉及范围,分为特别重大(Ⅰ级) 、重大(Ⅱ级)、较大(Ⅲ级)和一般(Ⅳ级)四个等级。特别重大(Ⅰ级):疫情扩散范围:疫情在全国范围内扩散。社会经济影响:对社会经济造成严重威胁 。

文章推荐

  • 东莞虎门疫情风险地区(东莞虎门疫情是高风险还是低风险)

    低风险地区定义是什么?〖壹〗、低风险地区是指该地区在疫情防控工作中,病例数量较少,疫情传播风险相对较低的区域。以下是关于低风险地区的详细解释:疫情传播风险较低:低风险地区表示新冠病毒疫情在特定时间段内传播范围较小,病例数量不多。政府通过积极的防控措施,使得疫情得到较好的控制,将...

    2026年03月31日
    1
  • 【东营市国内疫情地区分布,东营疫情2021】

    低风险地区定义是什么?〖壹〗、低风险地区是指该地区在疫情防控工作中,病例数量较少,疫情传播风险相对较低的区域。以下是关于低风险地区的详细解释:疫情传播风险较低:低风险地区表示新冠病毒疫情在特定时间段内传播范围较小,病例数量不多。政府通过积极的防控措施,使得疫情得到较好的控制,将...

    2026年03月31日
    2
  • 青口地区有疫情吗(青口镇疫情情况)

    低风险地区定义是什么?〖壹〗、低风险地区是指该地区在疫情防控工作中,病例数量较少,疫情传播风险相对较低的区域。以下是关于低风险地区的详细解释:疫情传播风险较低:低风险地区表示新冠病毒疫情在特定时间段内传播范围较小,病例数量不多。政府通过积极的防控措施,使得疫情得到较好的控制,将...

    2026年03月31日
    1
  • 定西各地区疫情最新消息/定西各地区疫情最新消息数据

    低风险地区定义是什么?〖壹〗、低风险地区是指该地区在疫情防控工作中,病例数量较少,疫情传播风险相对较低的区域。以下是关于低风险地区的详细解释:疫情传播风险较低:低风险地区表示新冠病毒疫情在特定时间段内传播范围较小,病例数量不多。政府通过积极的防控措施,使得疫情得到较好的控制,将...

    2026年03月31日
    1