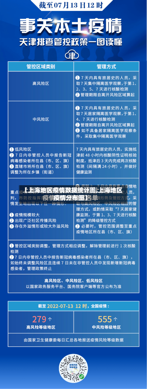
【上海地区疫情数据统计图,上海地区疫情分布图】

【3.15新冠分布图表】五国合计新增确诊7654,西累计达8千

合计新增确诊:7654例累计确诊总数:45367例西班牙累计确诊突破8000例 ,成为继意大利后第二个累计确诊超8000例的国家 。

【上海地区疫情数据统计图,上海地区疫情分布图】-第1张图片

?各?国疫情曲线比较

图1:美国、巴西 、印度累计确诊曲线对比(数据截至5月3日)第二组(中数量级国家):包括俄罗斯、英国、法国 、意大利等欧洲及新兴经济体。曲线特征:受疫苗接种进度和防控政策影响,曲线呈现“波动下降”趋势。

【上海地区疫情数据统计图,上海地区疫情分布图】-第2张图片

美国疫情曲线总体呈现先快速上升、后波动下降并随疫情波动出现反复的态势;美国股市在疫情期间经历了剧烈震荡,但整体表现出较强的韧性 ,多次出现反弹并创下新高 。

【上海地区疫情数据统计图,上海地区疫情分布图】-第3张图片

世卫组织总干事谭德赛指出,疫情在全球不同区域呈现不同趋势,具体表现为西欧疫情趋于稳定或下降 ,非洲、中美洲 、南美洲和东欧疫情呈上升趋势,部分初期受影响国家出现病例反弹,且全球多数国家仍处于疫情早期阶段。

防控策略差异:早期采取严格封锁、大规模检测的国家(如中国、新西兰)有效控制了传播 ,而部分国家因政策滞后或执行不力导致疫情失控。

上海那边疫情很严重吗

〖壹〗 、是的 上海疫情这么严重原因一:源头是奥密克戎变异株 上海此轮本土疫情源头由境外输入确诊病例所携带的病毒(奥密克戎BA.2进化分支)污染环境所致 ,与德尔塔株相比,奥密克戎变异株传染性更强,潜伏期更短 ,传代时间短,防控难度更大 。

〖贰〗 、在这场疫情中,一线志愿者的辛勤工作成为了唯一的亮点。然而 ,管理者的失误和不周全的计划,导致志愿者的工作效率低下,人力浪费严重。上海作为一线城市 ,其在此次疫情中的表现,与其地位和实力形成了鲜明对比 。回顾过去,上海的辉煌和进取心似乎在近几十年中逐渐褪色 。

〖叁〗、上海疫情之所以在某一阶段显得较为严重 ,主要原因在于对疫情的警惕性放松以及领导阶层处理不够及时。首先,上海作为中国的经济中心和世界大都市,人口密集 ,流动性大 ,这为疫情的快速传播提供了条件。在疫情初期,如果防控措施不够严格或执行不到位,很容易导致疫情迅速扩散 。

〖肆〗、存在不足 ,这进一步加剧了疫情的严重性。综上所述,上海疫情仍然严重且呈现加重趋势的原因是多方面的,包括病毒变异 、隔离措施执行不力、管理疏漏以及医疗资源不足等。为了有效控制疫情 ,需要采取更加严格的防控措施,加强隔离管理,提高医疗资源保障能力 ,并加强公众的健康教育和防护意识 。

〖伍〗、上海疫情防控是一场人民战争,离不开每一位市民的配合与支持。社区管控 、志愿服务、物资保障等各项工作有序开展,展现了上海人民的团结与坚韧。疫情防控形势越是严峻复杂 ,越要统一思想、坚定信心,依靠人民力量打赢这场硬仗 。上海疫情防控已迎来阶段性成效,但仍需保持警惕 ,继续咬紧社会面清零目标不放松。

〖陆〗 、疫情形势与再惠的应对措施新一轮新冠疫情在全国多地蔓延 ,上海自3月初疫情加剧。再惠(上海)网络科技有限公司迅速响应政策,于3月14日安排全员居家办公,调整工作进程和沟通渠道 ,尽可能降低疫情对业务的影响 。随着4月初浦东、浦西封控加强,市民进入足不出户的居家抗疫阶段,物资短缺和焦虑情绪逐渐显现。

国家7次公开新冠死亡数据,真相残酷,第二波疫情要提前准备

〖壹〗、中疾控7次公布新冠死亡数据情况第一次:统计放开后到2023年1月12日共36天的数据 ,正值放开之初,“在院 ”新冠死亡人数达59938例。第二次:统计1月13日 - 1月19日共7天的数据,处于感染上升阶段 ,“在院”新冠死亡人数达12658例 。

〖贰〗 、国家第5次公开新冠死亡人数显示,去年12月8日至今年2月2日期间国内因新冠感染导致的死亡病例达82238例,提示疫情危害仍不可忽视;专业人士预测第二波疫情高峰可能在今年3月至6月到来 ,需提前做好药物储备、防护措施及健康管理 。

〖叁〗、国家卫健委第五次公布新冠死亡数据显示,1月17日到2月2日日平均死亡人数已控制在500以内,本轮疫情放开后社会面感染情况基本稳定。专家预测第二轮疫情高峰可能在今年五月份左右 ,有老人和小孩的家庭需特别注意 ,个人应做好防护 、接种疫苗 、适当备药。

〖肆〗、第二波疫情或已到来,形势不容小觑,需加强警惕与防护 。具体分析如下:疫情现状与毒株变化当前 ,XBB毒株已成为我国主流流行毒株。根据中疾控中心数据,自五月上旬到五月中旬,XBB本土病例占比从86%上升至99% ,显示其快速扩散趋势。

〖伍〗、新冠病毒并未完全消失,近来处于低水平流行状态,且存在第二轮疫情来临的可能性 ,我们可从以下方面做好准备:新冠现状根据中国疾控中心公布的最新疫情数据,2月2日,全国仍有98742人因感染新冠而住院 ,其中重症有7918人 。1月27日至2月2日期间,医疗机构记录的新冠相关死亡人数为3278。

社区卫生服务中心(站)医疗服务情况-数据可视化

019年各地区社区卫生服务中心(站)医疗服务情况可通过柱状图 、折线图、饼图等形式对核心指标进行可视化呈现,广东省在社区卫生服务中心及服务站诊疗人次排名第一 ,江苏省在社区卫生服务中心入院人数排名第一 ,上海在病床使用率、平均住院日 、医师日均担负诊疗排名第一,天津在社区卫生服务站医师日均担负诊疗排名第一。

019年全国各地区乡镇卫生院医疗服务情况可通过以下四个核心指标进行数据可视化分析,涵盖诊疗人次、入院人数、病床使用率及平均住院日 ,并突出区域差异与排名特征 。核心指标与排名情况诊疗人次 河南省排名第一:反映其乡镇卫生院服务覆盖范围广 、患者就诊需求高,可能与人口基数大、基层医疗可及性强相关。

医疗数据可视化是以数字孪生、物联网 、大数据、云计算等技术为基础,将医疗各环节产生的复杂数据转化为直观可视形式 ,构建以数据为中心的医疗信息管理服务体系,实现医疗信息互联及多项管理功能的技术手段,具有优化资源配置、提升效率 、挖掘数据价值等重要应用价值。

乡镇卫生院床位与妇幼保健院床位 乡镇卫生院床位:河南省排名第二(约15万张) ,但每千人口乡镇床位数低于山东省 。妇幼保健院床位:广东省以2万张居首,反映其妇幼健康服务能力较强。可视化建议:乡镇卫生院床位:折线图展示各省每千人口乡镇床位数变化趋势。

数据时间基准为2020年,确保指标统计的一致性与可比性 。城市医疗资源的核心构成医疗机构:综合医院:提供全面的内科 、外科、妇产科、儿科等诊疗服务 ,是城市医疗服务的“主力军” 。专科医院:聚焦某一疾病领域,提供专业化诊疗,如心血管病医院 、肿瘤医院、儿童医院。

文章推荐

  • 【拉萨疫情高风险地区吗,拉萨市疫情高风险地区吗】

    【3.15新冠分布图表】五国合计新增确诊7654,西累计达8千合计新增确诊:7654例累计确诊总数:45367例西班牙累计确诊突破8000例,成为继意大利后第二个累计确诊超8000例的国家。?各?国疫情曲线比较图1:美国、巴西、印度累计确诊曲线对比(数据截至5月3日)第二组(中数量级国家):包括俄罗斯、英...

    2026年04月20日
    0
  • 无疫情地区进连云港要求/进入连云港需要核酸检测吗

    【3.15新冠分布图表】五国合计新增确诊7654,西累计达8千合计新增确诊:7654例累计确诊总数:45367例西班牙累计确诊突破8000例,成为继意大利后第二个累计确诊超8000例的国家。?各?国疫情曲线比较图1:美国、巴西、印度累计确诊曲线对比(数据截至5月3日)第二组(中数量级国家):包括俄罗斯、英...

    2026年04月20日
    0
  • 疫情一类二类重点地区/疫情一类二类地区是什么意思

    【3.15新冠分布图表】五国合计新增确诊7654,西累计达8千合计新增确诊:7654例累计确诊总数:45367例西班牙累计确诊突破8000例,成为继意大利后第二个累计确诊超8000例的国家。?各?国疫情曲线比较图1:美国、巴西、印度累计确诊曲线对比(数据截至5月3日)第二组(中数量级国家):包括俄罗斯、英...

    2026年04月20日
    0
  • 云南疫情的风险地区/云南疫情风险程度划分

    【3.15新冠分布图表】五国合计新增确诊7654,西累计达8千合计新增确诊:7654例累计确诊总数:45367例西班牙累计确诊突破8000例,成为继意大利后第二个累计确诊超8000例的国家。?各?国疫情曲线比较图1:美国、巴西、印度累计确诊曲线对比(数据截至5月3日)第二组(中数量级国家):包括俄罗斯、英...

    2026年04月20日
    0