【柯城区疫情地区分布图高清,柯城区属于哪里】

湖北疾控国内重点地区人员健康管理措施(3月18日8时更新)

国内重点地区人员健康管理措施对有国内中高风险地区旅居史的来鄂返鄂人员 ,实施集中隔离医学观察至离开当地满14天。中高风险地区解除后 ,隔离措施自动解除 。

国内重点地区人员健康管理措施对有国内中高风险地区旅居史的来鄂返鄂返鄂人员,实施集中隔离医学观察至离开当地满14天 。中高风险地区解除后,隔离措施自动解除。

国内重点地区人员健康管理措施对有国内中高风险地区旅居史的来鄂返鄂人员 ,实施“7天集中隔离+7天居家健康监测 ”,直至离开当地满14天。中高风险地区解除后,隔离措施自动解除 。

湖北疾控国内重点地区人员健康管理措施对有国内中高风险地区旅居史的来鄂返鄂人员 ,实施“10天集中隔离+4天居家健康监测 ”,直至离开当地满14天。中高风险地区解除后,隔离措施自动解除。

国内重点地区人员健康管理措施对有国内中高风险地区旅居史的来鄂返鄂人员 ,实施“10天集中隔离+4天居家健康监测”,直至离开当地满14天 。中高风险地区解除后,隔离措施自动解除。

衢州市柯城区西区智慧大道解封了吗

通过查询相关资料显示:解封了。根据当地疫情防控工作要求 ,截止2022年5月28日,经核实当地划为低风险地区,根据当地疫情防控政策显示:衢州市柯城区西区智慧大道地区只要持有48小时的核酸证明就可正常出入 。

上海港深夜通知!江浙皖继续从严管控!附全国港口集卡受疫情影响汇总

上海港4月2日零时起实施新版防疫通行证要求 ,离沪人员须持48小时内核酸阴性证明及24小时内抗原检测阴性证明(或提供24小时内核酸阴性证明替代抗原检测)。江浙皖地区对集卡运输实施严格管控 ,部分区域劝返带星司机或要求工厂接驳,建议自上海出口货物转由宁波港或通过驳船转运至上海港。上海港防疫通行证新规实施时间:4月2日零时起 。

上海港深夜发布新管控要求,江浙皖地区对集卡运输从严管控 ,货代需关注以下关键信息并调整运输方案:上海港最新管控要求自4月2日零时起,离沪人员(含集卡司机)需满足以下条件:核酸检测:48小时内核酸检测阴性证明。

上海港实施集卡闭环管理,宁波集运基地因疫情一度临时关闭 ,近来宁波仓库已恢复进仓但有严格防疫要求,同时上海、宁波倡议关怀集卡司机。

上海港并未严重拥堵,等泊船只数量为个位数 ,等泊平均天数为正常值 。全球疫情下,跨境物流面临履约 、供应链 、收汇、物流等多重风险,但通过合理应对措施可降低影响 。上海港的真实情况上港集团回应:上港集团明确表示 ,有关“上海港严重拥堵”的报道不实。

集卡运输受阻:位于宁波北仑区的宁波舟山港北仑港区,对在北仑区域外等待进港的集卡司机执行新的防疫政策。集卡车队和司机大多在北仑两大管控区上班生活,疫情导致集卡无法正常出车 。据统计 ,北仑区有集卡车2万多辆 ,截至1月2日,累计发放专用通行证仅3000多张,占总数不到2成 ,集卡运输能力大幅下降。

衢州疫情防控中心24小时电话

〖壹〗、衢州疫情防控中心24小时电话是057012345。由于疫情形势仍然严峻,所以衢州市市民要做好防护,非必要不流动 。对于发现所在区有外地来衢州的人员或者身边人员有身体异常情况的要及时拨打衢州市各区县市疫情防控24小时询问电话进行通报。

〖贰〗 、衢州市疫情防控中心电话:0570-12345。衢州市疫情防控中心电话是0570-12345 。衢州 ,为浙江省地级市。位于浙江省西部,钱塘江上游,金(华)衢(州)盆地西端 ,地理坐标为位于东经118°01′一119°20′,北纬28°14′—29°30′。

〖叁〗、政策动态更新:疫情防控措施可能随疫情形势调整,建议通过“衢州发布 ”公众号或拨打属地疫情防控询问电话(如衢州市疾控中心:0570-12320)确认最新要求 。法律责任:隐瞒行程或未及时报备可能承担法律责任 ,需如实提供信息并配合调查。

〖肆〗、医院询问电话医院24小时急诊电话:0570-8051637孕产妇24小时询问电话:15005708119孕妇就诊方式封控区孕妇:经社区疫情防控办同意后,安排专人专车闭环转运管理。小区实行封控管理的,孕妇平时可在家进行自我监测 ,如记录体温 、血压、体重、胎动次数 、宫缩频率等 。

〖伍〗、截至2月1日 ,衢州市生态环境局机关党委下属各支部已有17名党员报名加入社区临时党支部,参加社区疫情防控志愿服务活动 。同时,积极组织开展“一对一”党员志愿服务 ,每天以电话、微信等形式“一日三联系”,按要求及时掌握观察对象动态,并为其提供尽可能的帮助 ,筑牢生命防线。

柯城区防疫求助热线

〖壹〗 、电话打不通,可拨打12345政府热线进行询问。热线询问电话24小时处于畅通状态,白天时间段为电话高峰期 ,每天询问量可达1500次以上 。市民如需询问疫情防控政策,也可拨打12345政府热线进行询问。

〖贰〗、你好,你这个问题挺专业的 ,我给你两个单位的地址和电话,一个是衢州市出入境检验检疫局的,地址在府东街208号(原衢州劳动力市场对面) ,电话:3073601(检务)。另一个部门是衢州市畜牧兽医局 ,地址在衢州市柯城区荷花中路148号 ,电话:8889702 ,你打电话问问他们吧 。

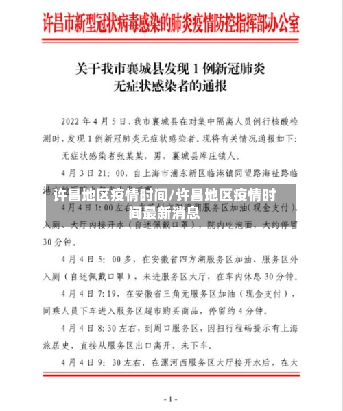
〖叁〗、月15日0时-3月16日11时 ,浙江衢州市新增30例确诊病例,柯城区 、衢江区启动Ⅰ级应急响应。3月16日0-12时,山东青岛市报告新增本土确诊病例4例 ,新增本土无症状感染者4例。

文章推荐

  • 【天津新增疫情地区,天津新增病例地区】

    湖北疾控国内重点地区人员健康管理措施(3月18日8时更新)国内重点地区人员健康管理措施对有国内中高风险地区旅居史的来鄂返鄂人员,实施集中隔离医学观察至离开当地满14天。中高风险地区解除后,隔离措施自动解除。国内重点地区人员健康管理措施对有国内中高风险地区旅居史的来鄂返鄂返鄂人员,实施集中隔离医学观察至离开当...

    2026年04月22日
    0
  • 怎么辨别有疫情的地区呢/怎么判断所在地区的疫情程度

    湖北疾控国内重点地区人员健康管理措施(3月18日8时更新)国内重点地区人员健康管理措施对有国内中高风险地区旅居史的来鄂返鄂人员,实施集中隔离医学观察至离开当地满14天。中高风险地区解除后,隔离措施自动解除。国内重点地区人员健康管理措施对有国内中高风险地区旅居史的来鄂返鄂返鄂人员,实施集中隔离医学观察至离开当...

    2026年04月22日
    1
  • 【疫情地区会被隔离吗,疫情会不会隔离】

    湖北疾控国内重点地区人员健康管理措施(3月18日8时更新)国内重点地区人员健康管理措施对有国内中高风险地区旅居史的来鄂返鄂人员,实施集中隔离医学观察至离开当地满14天。中高风险地区解除后,隔离措施自动解除。国内重点地区人员健康管理措施对有国内中高风险地区旅居史的来鄂返鄂返鄂人员,实施集中隔离医学观察至离开当...

    2026年04月22日
    0
  • 【现在中国疫情地区,现在中国疫情的风险地区有哪些】

    湖北疾控国内重点地区人员健康管理措施(3月18日8时更新)国内重点地区人员健康管理措施对有国内中高风险地区旅居史的来鄂返鄂人员,实施集中隔离医学观察至离开当地满14天。中高风险地区解除后,隔离措施自动解除。国内重点地区人员健康管理措施对有国内中高风险地区旅居史的来鄂返鄂返鄂人员,实施集中隔离医学观察至离开当...

    2026年04月22日
    2