疫情报备怎么报备
〖壹〗、疫情报备可以通过点击当地健康码小程序的社区报备进行报备 ,具体操作如下:使用健康码小程序进行报备点击社区报备 在当地的健康码小程序界面点击社区报备 。选取报备的地区 在社区报备界面选取需要报备的地区。点击去报备 选取报备地区后点击去报备。

〖贰〗 、第一步:在支付宝界面点击市民中心打开支付宝应用,在首页或应用列表中找到并点击“市民中心”选项 。第二步:在市民中心界面点击办事大厅进入市民中心后,浏览界面找到并点击“办事大厅 ”选项 ,这里汇聚了各类政务服务功能。
〖叁〗、报备方法: 通过聊天功能报备:首先在手机桌面上找到拼多多,点击进入软件。然后在拼多多首页找到聊天,点击进入 ,可以找到因疫情无法发货的商家,申请因疫情暂停发货的自动回复即可 。
〖肆〗、进入疫情防控服务打开“我的宁夏”APP,在首页或功能列表中找到“疫情防控服务”选项,点击进入。进入公共服务管理平台在疫情防控服务页面中 ,找到“公共服务管理平台 ”入口,点击进入下一级页面。
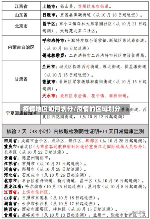
甘肃为什么要主动报备?如何报备?
〖壹〗 、甘肃主动报备主要是为了及时掌握人员流动信息,有效防控疫情传播风险 ,保障公众健康安全。通过主动报备,相关部门可以提前做好应对准备,对潜在风险人员进行精准管理和服务 ,从而降低疫情扩散的可能性 。报备方式及操作步骤如下:工具准备:确保手机已安装微信应用(版本0.28及以上),并登录个人账号。
〖贰〗、首先,甘肃提前报备是一项重要的管理措施。通过提前报备 ,政府可以更好地了解企业的经营情况和发展计划,及时发现和解决企业存在的问题,从而加强对企业的监管 。同时 ,政府还可以提供必要的指导和支持,帮助企业更好地开展业务。其次,甘肃提前报备可以促进企业经营合法合规。
〖叁〗、阿克苏居民到甘肃看病一般需要提前进行社保报备 。具体说明如下:报备的必要性阿克苏居民前往甘肃看病属于跨省异地就医行为。根据现行医保政策,跨省异地就医需提前向参保地医保经办机构备案 ,这是为了规范医保基金使用 、保障参保人员权益的重要措施。
〖肆〗、打开手机的微信,输入并点击健康新甘肃 。点击下面的来甘上报选项。点击上面的登记本人信息。最后输入报备的内容,点击保存选项即可 。
〖伍〗、主动报备是对自己和家人负责 ,也是对社会负责。个人有瞒报、谎报或违反防疫规定造成疫情传播风险的,将依法追究相关责任。 佛山市最新疫情防控政策 对近7天有高风险区旅居史来佛返佛人员,采取7天集中隔离医学观察 ,在集中隔离第7天各开展一次核酸检测。
〖陆〗 、点击报备打开应用健康码小程序,点击下方的社区报备 。选取地区选取所在区域,点击风险情况报备。点击我要报备在报备页面点击左下角的我要报备。

到陌生城市如何到社区报备?
〖壹〗、在手机上打开皖事通的APP进入 。进入到皖事通APP以后 ,点击左上角的区域。在出现的区域选取界面中点击需要前往的城市。此时在出现的页面首页点击返乡人员登记按钮进入 。在出现的登记界面中勾选自己,然后可以看到相关的基本个人信息。再选取自己的来源地以及前往的具体地区。
〖贰〗、核心操作流程 进入微信搜索界面打开微信APP,点击底部导航栏的「发现」选项 ,进入后点击顶部「放大镜」图标进入搜索界面 。定位健康码小程序在搜索框输入「渝康码」(以重庆地区为例,其他地区可替换为当地健康码小程序名称,如北京的「北京健康宝」 、上海的「随申办」),点击对应小程序进入。
〖叁〗、在支付宝首页搜索栏输入“返乡报备” ,点击进入功能入口。若首页无直接入口,可通过“市民中心”-“政务服务 ”-“返乡报备”路径查找 。选取所在城市:进入报备页面后,系统会提示选取当前所在城市。需根据实际位置选取对应的地级市或区县 ,确保信息准确。
疫情期间去外地怎么报备
疫情期间去外地报备,可通过支付宝健康码平台完成,具体步骤如下:第一步:打开支付宝首页 ,点击【健康码】入口进入支付宝应用后,在首页功能区找到“健康码”图标并点击。若首页未直接显示,可通过顶部搜索栏输入“健康码”快速定位 。
法律分析:疫情期间出远门需要向单位和防疫部门报备。为严格防控疫情扩散 ,要求我们每个人不到中高风险地区去,不接触危险人员。如果曾到过风险地区或接触过确诊病历或疑似病例,必须像当地机关报备 ,采取措施,到当地检验部门参加核酸检验,集中隔离14天或按要求居家自我隔离14天 。
你是想问疫情期间外地人去外地上报到那个管辖公安局吗?通过查询相关资料显示,疫情期间外地人去外地上不是报到那个管辖公安局 ,疫情期间外地人去外地需要向单位和防疫部门报备,必须在1小时内主动到所在村(社区)进行登记、报备或通过二维码自行申报。若不执行,要承担相应法律责任。
出市报备怎么报备
〖壹〗 、核心流程:通过“粤省事 ”小程序进入健康申报模块 ,选取学生/教职工专项通道完成出市信息登记,同步告知老师申报结果 。具体操作如下:进入申报入口打开手机桌面“粤省事”图标,进入小程序首页。点击首页“粤康码”按钮 ,进入健康码展示页面。选取健康申报类型在粤康码页面底部点击“健康申报 ”按钮,进入申报类型选取界面 。
〖贰〗、出市报备方法如下: 线上报备。通过疫情防控自主申报系统选取社区报备,也可以通过微信扫报备二维码填报相关信息 ,报备码在交通卡口、小区(院落)均有张贴。报备需注意以下事项:报备前需要清楚自己所到地方的省 、市、区、乡镇 、社区 。来源地指返回前所在的地方。
〖叁〗、出行报备可以用以下几个理由:和一外地客户约好前去拜访,顺便商讨合同的相关事情,另外再当地看看可有潜在客户可以发展。特此报备。因家中有事需要回去帮父母处理 ,因此需要回老家一趟,特此报备 。
〖肆〗、了解规定事业单位人员需首先查阅本单位或上级主管部门制定的《因私出省管理办法》等文件,明确报备的具体要求。重点需关注:报备时间节点(如提前几天申请)、需提交的材料清单(如书面申请 、证明材料等)、审批权限层级(如部门负责人或分管领导审批)以及特殊情形处理(如紧急情况如何补报备)。
〖伍〗、进厦门报备对象:从国内中高风险地区或有发生本土病例的重点关注地区入(返)厦人员,需主动报备 。报备途径:通过“i厦门”微信公众号 ,点击【i服务】→【入厦登记】进行报备。出厦门报备对象:本市中小学幼儿园教职员工和学生,出市 、出省都需要报备。
〖陆〗、一般情况下,普通干部离开本市无需主动报备 ,但需遵守单位关于请假、考勤及出行的基本规范,例如提前申请事假 、说明出行时间及返程安排等 。若单位明确要求报备(如填写《外出报备表》或通过内部系统登记),则需按流程执行 ,内容通常包括出行目的、地点、时间及联系方式等。