南通市属于什么风险等级
南通市:全市低风险。宿迁市:部分中风险(点此查看详情) 。淮安市:全市低风险。盐城市:全市低风险。镇江市:全市低风险。泰州市:全市低风险 。连云港市:部分有中风险(点此查看详情)。

中风险地区。根据国务院应对新型冠状病毒感染肺炎疫情联防联控机制发布的最新风险等级划分标准,截止于2023年8月16日 ,南通市属于中风险地区 。

截止于2022年4月22日,南通属于低风险地区。4月21日0时至24时,南通无新增本土确诊病例,新增本土无症状感染者5例。江苏省南通市都是低风险地区 ,江苏省有4个中风险区,0个高风险区,配合防疫要求 。有国内中高风险地区所在城市(直辖市为区)旅居史(行程卡带*)。

有中风险地区旅居史人员:凡近期有中风险地区及所在县(市、区)旅居史人员 、与确诊病例(含无症状感染者)有轨迹交叉人员请在第一时间主动向所在社区(宾馆)及单位报备相关情况 ,根据辖区疫情防控机构要求,做好信息登记、核酸检测、医学观察等防控措施。
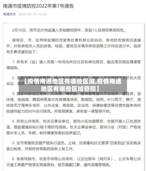
022年南通疫情最新消息 南通风险等级 近来,江苏省内有疫情风险区 ,请大家互相转告,配合防疫要求 。根据《新型冠状病毒肺炎防控方案(第九版)》相关规定,结合当前疫情防控形势 ,经市、区专家组综合评估,自2022年9月1日起,划定相关风险区域如下:高风险区 崇川区虹桥东村14幢。
截止到2022年11月8日江苏南通市叠石桥是低风险等级。通过查询相关公开资料了解到南通全市共划定相关疫情风险区58个 。其中9个高风险区45个中风险区4个低风险区。

南通叠石桥属于疫情风险区吗
〖壹〗 、不属于 ,截止2022年9月29日,根据防疫政策显示,南通叠石桥不属于疫情风险区。南通南通市辖区地区近来没有低、中、高风险区域,都是常态化防控区。疫情防控主体责任意识 ,严格执行各项疫情防控工作要求,坚决落实好各项疫情防控举措,共同构建更加牢固的市场领域防疫安全屏障 。
〖贰〗 、截止到2022年11月8日江苏南通市叠石桥是低风险等级。通过查询相关公开资料了解到南通全市共划定相关疫情风险区58个。其中9个高风险区45个中风险区4个低风险区 。
〖叁〗、通过查询相关疫情部门资料了解到 ,南通叠石桥家纺城现在是低风险区,并且通过疫情相关部门发布的公告了解到,截止到2022年10月21日该商场未发现疫情 ,并出入商城请戴好口罩,出示健康码。以防疫情传播扩散。
〖肆〗、低风险地区 。根据疫情防控工作要求。截至2022年11月12日江苏省南通市海门区都属于常态化防控区域,所以叠门桥镇属于低风险地区。
〖伍〗 、江苏三星镇叠石桥没有疫情 。通过查询相关公开信息显示截止于2022年11月11日 ,江苏三星镇地区防疫要求为常态化管控区,采取常态化管控措施,该地近来没有疫情。
〖陆〗、022年4月12号解封。根据相关公开信息查询显示 ,截止于11月3号,根据南通疫情防控通知:据疫情防控工作需要,三星镇域管控区(圩角河以西的三星镇域),管控解除时间与南通市新冠肺炎疫情联防联控指挥部2022年第37号通告要求同步 ,至2022年4月11日24时止 。
南通崇川区局部区域实施临时管控通告
南昌县自2022年4月7日起对汇仁大道以北、雄溪河以东 、迎宾大道以西、焕章路以南区域(南昌县境)实施临时应急管控,措施参照“三区 ”中管控区要求执行。具体说明如下:管控范围明确划定临时应急管控区域为汇仁大道以北、雄溪河以东 、迎宾大道以西、焕章路以南的南昌县境内范围。
红谷滩区自2022年3月20日0时起对所有小区(村庄)实施临时应急管控,主要措施包括以下方面:严格出入口管理小区(村庄)原则上仅保留一个出入口 ,加强文明有序管理。人员进出需携带有效证件,配合测温、扫码及登记工作 。外来人员及车辆原则上禁止进入,中高风险地区人员一律不得进入。
广州市从化区对重点场所实行临时管控措施 ,要求部分密闭半密闭场所于4月11日—12日暂停营业2天。具体说明如下:管控背景与目的根据当前疫情防控形势,为减少人员聚集带来的传播风险,保障群众生命安全和身体健康 ,从化区疫情防控指挥部办公室研究决定实施临时管控措施 。
022年9月7日8时起,阳宗海汤池街道部分区域实施临时静态管理,具体范围及措施如下:管理范围 汤池集镇:阳宗海电厂以东、汤草路以西 、新324国道以南区域。宰格社区:小马山小组范围。曲者社区:庄子小组范围 。