【无锡疫情高危地区,无锡规定疫情严重地区有哪些】

12月3日无锡梁溪区、新吴区部分区域划定为高风险

〖壹〗、无锡最富裕的三个区是滨湖区 、新吴区和梁溪区 。 滨湖区 滨湖区是无锡经济最发达的区之一 ,坐拥太湖沿岸的优越地理位置,区域内聚集了大量高新技术企业和高端制造业。这里也是无锡的旅游核心区,著名景点包括鼋头渚(赏樱胜地) 、灵山大佛(佛教文化圣地)和拈花湾禅意小镇(网红打卡地)。

【无锡疫情高危地区,无锡规定疫情严重地区有哪些】-第1张图片

〖贰〗、截止2022年8月10日无锡梁溪区属于常态化防控区域 。无锡县市疫情风险区最新名单如下:惠山区常态化防控滨湖区常态化防控经开区常态化防控宜兴市常态化防控江阴市常态化防控梁溪区常态化防控新吴区常态化防控锡山区常态化防控 。

【无锡疫情高危地区,无锡规定疫情严重地区有哪些】-第2张图片

〖叁〗、梁溪区崇安市与南禅寺附近:这两个区域位于无锡老城区核心位置 ,拥有深厚的历史文化底蕴。周边分布着众多老房子 ,其中不乏优质学区房,对于有子女教育需求的购房者具有较大吸引力。尽管房屋年代较久,但周边配套设施极为完善 ,商业 、医疗、教育等资源一应俱全,生活便利性极高 。

【无锡疫情高危地区,无锡规定疫情严重地区有哪些】-第3张图片

〖肆〗、无锡各区域限购情况经开区:全部限购。滨湖区:除胡埭 、马山非限购,其他地方均限购。梁溪区:全部限购 。新吴区:除鸿山非限购 ,其他区域限购。惠山区:除惠山新城限购,其他区域非限购。锡山区:除锡东新城限购,其他区域非限购 。

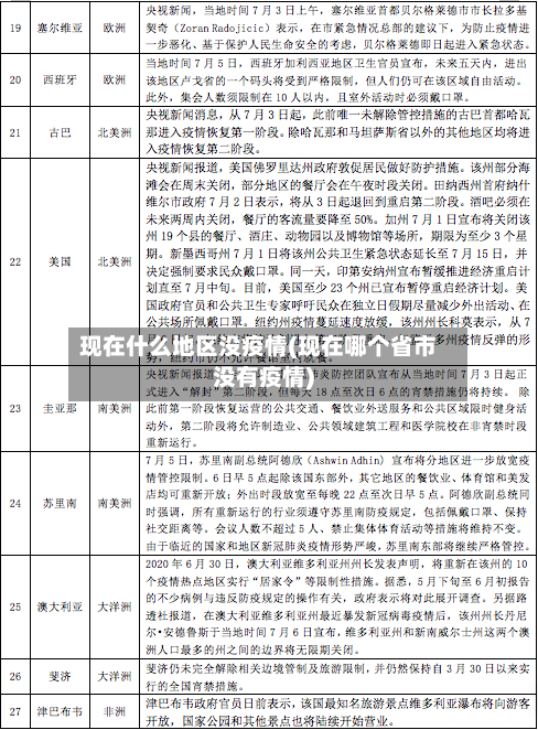
江苏省疫情最新数据高风险地区有哪些城市

〖壹〗、南京 ,无锡。通过查询疫情防控显示:江苏省疫情最新数据高风险地区有南京,无锡,截止到2022年11月30日 ,该地新增疫情22例。江苏,简称“苏”,是中华人民共和国省级行政区 。省会南京 ,位于长江三角洲地区 ,中国大陆东部沿海。

〖贰〗、境外或中高风险地区返苏人员需提前报备,严格遵守隔离与健康管理要求。总结江苏省12月14日疫情数据表明,境外输入风险仍需警惕 ,但本土疫情整体可控 。宜兴市通过快速排查与全员检测,有效阻断了潜在传播链 。公众需持续关注官方信息,落实个人防护责任 ,共同维护疫情防控成果。

〖叁〗 、高风险地区 江苏省常州市(1个):钟楼区清云澜湾项目工地(常州市钟楼区五星街道龙江中路8-2高架桥下)。

〖肆〗、截至2022年4月30日,南京地区近来没有中、高风险区域,都是低风险地区 ,根据省卫健委4月30日发布,2022年4月29日0-24时,我市新增新型冠状病毒肺炎本土确诊病例2例(轻型) ,无新增新型冠状病毒本土无症状感染者 。

来锡返锡!最新提醒!

〖壹〗 、返锡前查询疫情防控政策:通过微信公众号“无锡发布 ”—各地疫情防控措施,查询无锡实时疫情防控政策。准备核酸检测证明:准备好48小时内核酸检测阴性证明。

〖贰〗、其他城市旅居史人员:截至1月9日,涉及特定城市旅居史的人员来锡返锡后需第一时间主动报备(具体城市列表见下图) 。

〖叁〗、国内涉疫地区人员(含中高风险地区)建议暂缓来锡返锡 ,待所在地区风险等级降至低风险后方可来锡。若必须来锡 ,需满足以下条件:持健康码绿码;提供48小时内核酸检测阴性证明;抵锡后1两小时内就近完成第二次核酸检测。

〖肆〗 、可以返回无锡市区,但需落实相应管控措施 。具体如下:江阴周庄镇来锡返锡人员:根据5月24日询问0510-12345的结果,需进行居家健康监测。具体监测时长和要求建议提前联系目的地社区确认 ,以社区实际规定为准。其他地区来锡人员:需持48小时核酸阴性证明,并配合查验行程卡 、扫“门铃码”等常规防疫措施 。

〖伍〗、《关于加强近期疫情重点地区来锡返锡人员排查管理的通告(第54号)》核心内容如下:重点地区来锡返锡人员主动报备要求涉及人员范围:12月8日以来有陕西省西安市旅居史的人员,以及近期有其他涉疫地区旅居史的人员。

〖陆〗、近来省内回无锡不会被隔离。具体说明如下:整体风险情况:近来江苏省内全域为低风险地区 ,基于这一整体状况,省内来锡返锡人员不需要被隔离 。具体返锡要求:出发地及途径地要求:从省内低风险无病例区域出发,且途径地区也为低风险无病例地区 。旅居史要求:14天内无中高风险旅居史。

文章推荐

  • 南昌地区疫情防疫政策/南昌近来防疫政策

    12月3日无锡梁溪区、新吴区部分区域划定为高风险〖壹〗、无锡最富裕的三个区是滨湖区、新吴区和梁溪区。滨湖区滨湖区是无锡经济最发达的区之一,坐拥太湖沿岸的优越地理位置,区域内聚集了大量高新技术企业和高端制造业。这里也是无锡的旅游核心区,著名景点包括鼋头渚(赏樱胜地)...

    2026年04月24日
    0
  • 厦门地区不显示疫情了/厦门疫情哪里不能去

    12月3日无锡梁溪区、新吴区部分区域划定为高风险〖壹〗、无锡最富裕的三个区是滨湖区、新吴区和梁溪区。滨湖区滨湖区是无锡经济最发达的区之一,坐拥太湖沿岸的优越地理位置,区域内聚集了大量高新技术企业和高端制造业。这里也是无锡的旅游核心区,著名景点包括鼋头渚(赏樱胜地)...

    2026年04月24日
    0
  • 地区结核病疫情分析讨论(结核病疫情处置)

    12月3日无锡梁溪区、新吴区部分区域划定为高风险〖壹〗、无锡最富裕的三个区是滨湖区、新吴区和梁溪区。滨湖区滨湖区是无锡经济最发达的区之一,坐拥太湖沿岸的优越地理位置,区域内聚集了大量高新技术企业和高端制造业。这里也是无锡的旅游核心区,著名景点包括鼋头渚(赏樱胜地)...

    2026年04月24日
    0
  • 山西重点疫情地区分布(山西重点疫区有哪些)

    12月3日无锡梁溪区、新吴区部分区域划定为高风险〖壹〗、无锡最富裕的三个区是滨湖区、新吴区和梁溪区。滨湖区滨湖区是无锡经济最发达的区之一,坐拥太湖沿岸的优越地理位置,区域内聚集了大量高新技术企业和高端制造业。这里也是无锡的旅游核心区,著名景点包括鼋头渚(赏樱胜地)...

    2026年04月24日
    0