【泉州疫情高中低风险地区,泉州疫情高中低风险地区有哪些】

泉州属于什么风险等级

泉州市近来全域属于常态化防控区域,不属于高风险地区 。以下是详细解释:风险等级定义 高风险等级地区一般为病例和无症状感染者居住地 ,以及活动频繁且疫情传播风险较高的工作地和活动地等区域 。这些区域原则上会实行严格的封控措施 ,如封闭区域 、足不出户等。

【泉州疫情高中低风险地区,泉州疫情高中低风险地区有哪些】-第1张图片

值得注意的是,在2023年以来,仅有泉州市-泉港区因特殊债务原因 ,其政府债务风险等级被评定为红色。这显示出在大部分地区债务风险等级下降的背景下,仍有部分地区面临着较为严峻的债务风险挑战 。对于泉州市-泉港区而言,需要进一步加强债务管理 ,采取有效措施化解债务风险,确保财政稳健运行。

【泉州疫情高中低风险地区,泉州疫情高中低风险地区有哪些】-第2张图片

常态化防控区域。根据泉州资料显示,截止到2023年2月18日 ,泉州处于常态化防控区域 。泉州市,别称鲤城,泉州地处中国华东地区 ,北承福州,南接厦门,东望台湾岛 ,是福建省地级市 ,是福建省三大中心城市之一。

【泉州疫情高中低风险地区,泉州疫情高中低风险地区有哪些】-第3张图片

在泉州,防汛等级的划分和响应通常基于当前的降雨情况 、河流水位、水库蓄水量以及可能引发的自然灾害风险等多种因素。

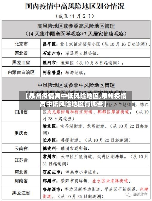
高风险地区:原则上将阳性感染者居住地 自10月25日开始计算,截至12月9日24时 ,泉州累计新增共227例确诊病例和573例无症状感染者(其中37例转为确诊病例),近来有167例确诊病例在定点医院住院,还有451例无症状感染者在定点医院接受集中隔离医学观察 。

泉州高风险区有什么防控措施泉州是高风险地区

高风险区防控措施:采取封控措施 ,足不出户、上门服务。高风险区管控措施:流入地对有高风险地区7天旅居史的人员采取7天集中隔离医学观察。对高风险区外溢人员,采取7天集中隔离医学观察,在集中隔离医学观察第5和7天各开展一次核酸检测 。

尽管泉州市全域已属于常态化防控区域 ,但市民和居民仍需做好个人防护,如佩戴口罩 、勤洗手、保持社交距离等。同时,应积极配合当地政府的防疫措施 ,如参与核酸检测、配合社区排查等,共同维护社区的健康和安全。总结 综上所述,泉州市近来全域不属于高风险地区 ,而是处于常态化防控阶段 。

请有中高风险地区旅居史或与通报病例行程轨迹有交集的人员立即向所在社区(村居)或住宿酒店进行报备或主动拨打当地疫情防控询问热线 ,配合属地政府落实医学观察 、核酸检测等健康管理措施 。全国 中、高风险区名单请进入国务院客户端查询。

中风险区【近来泉州有4个,均在晋江)中风险区采取“人不出区、错峰取物”等管控措施。

疫情中高险地区为哪些/疫情高风中风险是那些地方

高风险地区:指病例和无症状感染者的居住地,以及活动频繁且疫情传播风险较高的工作地和活动地等区域 。通常以居住小区(村)为单位划定 ,具体范围可根据流调研判结果调整。

高风险等级地区,一般为病例和无症状感染者居住地,以及活动频繁且疫情传播风险较高的工作地和活动地等区域。高风险区原则上以居住小区(村)为单位划定 ,可根据流调研判结果调整风险区域范围,采取“足不出户 、上门服务 ”等封控措施 。

只要如实回答就好了。低风险地区是指本行政区域内无确诊病例,或连续14天无新增确诊病例。中风险地区是指本行政区域内14天内有新增确诊病例 ,累计确诊病例不超过50例;或累计确诊病例超过50例,14天内未发生聚集性疫情 。高风地区县是指本行政区域内累计确诊病例超过50例,14天内有聚集性疫情发生。

奥力给!厦门全面解封,福建全域低风险

〖壹〗、厦门于10月7日21时起全面解封 ,全市无中高风险地区,福建省全域实现中高风险地区清零。以下是具体信息梳理:厦门解封关键节点自9月23日至10月7日,厦门连续14天无新增社区发现的本土确诊病例 ,满足解封核心条件 。10月7日21时起 ,厦门全市无中高风险地区,疫情防控取得阶段性胜利。10月7日9时起,厦门已实现全域低风险 ,与莆田同日达成这一目标。

泉州是否低风险地区

截止12月1日,泉州市全域均为低风险地区 。高风险等级地区,一般为病例和无症状感染者居住地 ,以及活动频繁且疫情传播风险较高的工作地和活动地等区域 。高风险区原则上以居住小区(村)为单位划定,可根据流调研判结果调整风险区域范围,采取“足不出户、上门服务 ”等封控措施。

不是。通过查询福建泉州疫情防控中心显示:截止至2022年12月5日 ,该地区属于常态化防控区,不是低风险地区 。泉州地处福建省东南部,历史悠久 ,是古代“海上丝绸之路”重要节点 、国务院首批公布的24个历史文化名城之一。

福建的泉州、漳州、莆田都转为低风险区,对此很多网友都表示非常的开心,因为这意味着我国的防疫工作再次的取得了一定的进步。有网友想要询问中风险区的当地人是否可以外出旅游 ,其实这是可以的 。但是还是要建议大家在这期间不要随随便便的出门旅游 ,因为在这个时候还是要注意疫情的防护。

截止2022年09月27日14时,泉州暂无高中低风险地区,全域都是常态化防控区域泉州 ,别称鲤城,福建省辖地级市,是福建省人民政府批复确定的海峡西岸经济区中心城市之现代化工贸港口城市。

泉州市和福建省属于疫情低风险地区 ,前往贵州的旅客,只需凭健康码绿码和体温正常,就可以正常乘坐交通工具 、入住酒店 、游览景区 ,无需隔离,也无需提供核酸检测证明 。 旅客在抵达贵州后,即使是从疫情低风险地区来的 ,也建议持有核酸检测阴性证明,或者在黔当地进行核酸检测。

泉州新增中高风险区(泉州中高风险地区最新名单最新)

〖壹〗、月14日起,泉州市新增1处高风险地区和1处中风险地区 ,同时鞋服平台组织员工集体检测 ,丰泽区启动全员核酸检测。

〖贰〗、中风险区【近来泉州有4个,均在晋江)中风险区采取“人不出区 、错峰取物”等管控措施 。

〖叁〗、泉州市近来全域属于常态化防控区域,不属于高风险地区。以下是详细解释:风险等级定义 高风险等级地区一般为病例和无症状感染者居住地 ,以及活动频繁且疫情传播风险较高的工作地和活动地等区域。这些区域原则上会实行严格的封控措施,如封闭区域、足不出户等 。

〖肆〗 、高风险地区:原则上将阳性感染者居住地 自10月25日开始计算,截至12月9日24时 ,泉州累计新增共227例确诊病例和573例无症状感染者(其中37例转为确诊病例),近来有167例确诊病例在定点医院住院,还有451例无症状感染者在定点医院接受集中隔离医学观察 。

〖伍〗、截止2022年09月27日14时 ,泉州暂无高中低风险地区,全域都是常态化防控区域泉州,别称鲤城 ,福建省辖地级市,是福建省人民政府批复确定的海峡西岸经济区中心城市之现代化工贸港口城市。

文章推荐

  • 坐过的车怎么查疫情地区/怎么查自己坐的车过哪些站

    泉州属于什么风险等级泉州市近来全域属于常态化防控区域,不属于高风险地区。以下是详细解释:风险等级定义高风险等级地区一般为病例和无症状感染者居住地,以及活动频繁且疫情传播风险较高的工作地和活动地等区域。这些区域原则上会实行严格的封控措施,如封闭区域、足不出户等。值得注意的是,在...

    2026年04月25日
    0
  • 【日客则地区各县疫情,日客则区号】

    泉州属于什么风险等级泉州市近来全域属于常态化防控区域,不属于高风险地区。以下是详细解释:风险等级定义高风险等级地区一般为病例和无症状感染者居住地,以及活动频繁且疫情传播风险较高的工作地和活动地等区域。这些区域原则上会实行严格的封控措施,如封闭区域、足不出户等。值得注意的是,在...

    2026年04月25日
    0
  • 今日疫情最新地区消息/今日疫情最新情况 最新消息

    泉州属于什么风险等级泉州市近来全域属于常态化防控区域,不属于高风险地区。以下是详细解释:风险等级定义高风险等级地区一般为病例和无症状感染者居住地,以及活动频繁且疫情传播风险较高的工作地和活动地等区域。这些区域原则上会实行严格的封控措施,如封闭区域、足不出户等。值得注意的是,在...

    2026年04月24日
    0
  • 甘肃出现疫情地区(甘肃疫情又严重了吗)

    泉州属于什么风险等级泉州市近来全域属于常态化防控区域,不属于高风险地区。以下是详细解释:风险等级定义高风险等级地区一般为病例和无症状感染者居住地,以及活动频繁且疫情传播风险较高的工作地和活动地等区域。这些区域原则上会实行严格的封控措施,如封闭区域、足不出户等。值得注意的是,在...

    2026年04月24日
    0