新冠肺炎疫情对汽车行业有何影响?中汽协:五大危机并存!
〖壹〗、最后,汽车行业的产量因此受到了影响 ,外资企业也调整了生产布局,避免过度依赖在华产能 。

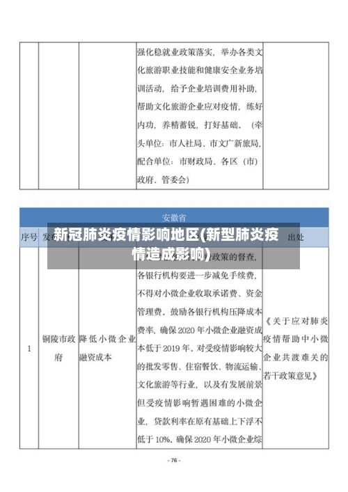
〖贰〗 、受新冠肺炎疫情影响,车企和经销商正通过加强线上营销、调整生产计划、捐款捐物等方式积极应对,预计一季度销量下降明显 ,但全年影响取决于疫情控制情况。疫情对汽车行业的影响 生产和销售受阻:疫情导致车企无法大规模生产和运输,经销商库存不足,具体损失仍在评估中。

〖叁〗、新冠肺炎疫情对人们的日常生活造成了很大的影响 ,在经济下滑的条件下,汽车行业不可避免的受到了影响,面临着巨大的挑战。第一 ,各地都加强了疫情防控措施以及手段,消费者需要承担相应的责任,只能够居家隔离 ,以免造成疫情的再次恶化 。

中国、日本之后,下一个疫情爆发地会在哪?
无法确切预测下一个疫情爆发地,但根据现有信息,日本、新加坡等防控措施存在不足的国家或地区有较大风险。以下为具体分析:日本疫情传播情况:东京一名出租车司机确诊感染新冠病毒 ,其岳母为首例确诊死亡病例,且在1月18日的年会上导致多人感染,说明病毒可能在东京地区潜伏传播近一个月。
月3日,冲绳县光是检测出感染奥密克戎病毒株的新冠感染者就高达24人 ,且该地区在疫情期间并没有境外航班的降落,所有感染者都是来自冲绳县境内或是到访冲绳的日本国内人士 。截止到近来为止,冲绳县内奥密克戎病毒株的感染者已经上升至88人。位于冲绳县的驻日美军汉森营地上月报告出现新冠聚集性感染。
疫情总体情况2025年3月11日 ,日本国立感染症研究所发布数据显示,诺如病毒引发的感染性胃肠炎患者数量突破近十年同期峰值 。截至3月2日当周,全国3000余家儿科医疗机构单周接诊量达每机构83例 ,较往年同期平均值激增45%。
在疫情爆发的情况下,帮助日本可从信息共享 、经验交流、物资援助、科研合作 、建立长效合作机制等方面入手,具体如下:信息共享建立疾控信息管道:政府层面尽早建立一个中日疾控方面的信息管道 ,将中国在抗疫过程中最新的各种治疗、防护、药物信息,第一时间共享给日本。
近来无法确证日本疫情会在四月初爆发且严重程度超越意大利,该结论存在诸多推测性因素 ,缺乏足够科学依据支撑 。日本疫情数据解读存在局限性:文中提到日本确诊人数低但治愈率低 、死亡率高,推测仅收治重症患者。然而,治愈率和死亡率受多种因素影响,如统计方式、医疗资源分配阶段差异等。
新冠肺炎疫情变化分析(2月4日)
截至2月4日 ,新冠肺炎疫情变化呈现以下特征:全国总体病例情况确诊病例总数:全国累计确诊病例数持续上升,但增速有所波动 。疑似病例总数:疑似病例数在前期快速增长后,增速逐渐放缓 ,表明筛查和诊断效率提升。新增确诊病例数:每天新增确诊病例数在2月4日前后达到高峰后,部分地区出现下降趋势,但湖北省仍占全国新增病例的绝大部分。
022年2月4日 ,云浮罗定市本起疫情中的个案7(9岁男性,住罗定市龙湾镇旗垌村委红卫村)在定点救治医院隔离观察期间出现症状,经专家组诊断转为新冠肺炎确诊病例(轻型) ,其与之前病例属于同一传播链。图源:罗定发布病例情况 个案7原为无症状感染者,2月4日因出现症状被重新诊断为轻型确诊病例 。
非典与新冠疫情对房地产影响的对比显示,新冠疫情对房地产的短期冲击更大 ,长期影响则因经济环境、政策导向和供需关系变化呈现不同特征。
新冠对世界带来的积极影响
〖壹〗 、作为全球制造业中心的几个主要经济体均受到了新冠疫情的冲击,导致工厂停工和供应链中断。随着各国采取措施控制疫情扩散,边境封锁影响了经济活动 。疫情结束后,全球经济可能会在原有基础上进行重组 ,产业链和供应链可能会因疫情的影响而发生变化。
〖贰〗、全球制造业格局将会发生变化。由于作为全球制造业核心区域的经济大国均已爆发疫情,停产、停工,各国为控制疫情扩散而封锁边境 ,导致经济活动趋于停止 。而疫情结束后,重新恢复的全球经济有可能会在原有基础上重新洗牌,产业链和供应链都有可能由疫情所造成的影响而重新布局。
〖叁〗、新冠状病毒对全球的前十影响如下:世界贸易受阻 ,全球一体化进程减速各国关闭国门 、限制通航,直接冲击世界贸易链条。全球供应链中断导致生产停滞,跨国企业运营成本上升 ,区域经济合作受阻 。这一变化迫使各国重新审视过度依赖全球化的风险,部分产业开始转向区域化布局,延缓了全球一体化进程。
〖肆〗、“新冠”疫情带来的四个影响线下消费行业受冲击:大家出门减少 ,实施“隔离 ”“封城”等措施,线下服务类消费受影响巨大,包括旅游、交通 、娱乐、餐饮、零售等行业。适逢春节消费高峰期,这种影响更为显著 ,在股市上已有所体现 。
〖伍〗 、疫情带来的积极影响及“感恩”的内涵展现国家实力与民族形象:新冠病毒的肆虐让世界看到了中华民族的强大实力。中国以不可撼动的姿态矗立在东方,不再是轻易被染指、说三道四的弱国。在疫情防控中,中国迅速采取有效措施 ,控制疫情传播,展现了高效的治理能力和强大的组织动员能力。
突发新冠肺炎疫情,对车市影响有多大?
〖壹〗、新冠肺炎疫情对人们的日常生活造成了很大的影响,在经济下滑的条件下 ,汽车行业不可避免的受到了影响,面临着巨大的挑战 。第一,各地都加强了疫情防控措施以及手段 ,消费者需要承担相应的责任,只能够居家隔离,以免造成疫情的再次恶化。
〖贰〗 、这一年的非典并未对当年的中国车市产生负面影响。当然了这和国内汽车市场的发展阶段是有关系的 。疫情带来的也不仅仅是负面影响 ,比如安全和健康的理念也被更多人接受,比如天窗通风换气,空调履行过滤病毒有害物质等等。
〖叁〗、总的来说,今年这场新冠肺炎疫情确实对各行各业都造成了不小的冲击 ,尤其是汽车产业,近来受到的影响和损失都是非常之大的。工厂停工、工人在家待业 、消费者无车可买,这些都是现在所正面临的一些问题 。
〖肆〗、疫情的发生 ,对汽车市场产生了极大的冲击,对消费者的购车意愿也产生了一定的影响。2020年3月6日,J.D. Power正式发布新冠肺炎疫情对消费者购车意愿影响的调查报告 ,并总结出受访意向购车者购车考虑因素TOP 10。