低风险地区是指什么?
〖壹〗 、低风险地区是指该地区在疫情防控工作中 ,病例数量较少,疫情传播风险相对较低的区域。以下是关于低风险地区的详细解释:疫情传播风险较低:低风险地区表示新冠病毒疫情在特定时间段内传播范围较小,病例数量不多 。政府通过积极的防控措施,使得疫情得到较好的控制 ,将疫情传播的风险降低到相对较低的水平。

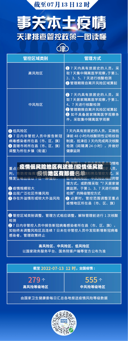
〖贰〗、低风险区域是指以县市区为单位,无确诊病例或连续14天无新增确诊病例的地区。关于低风险区域,可以进一步了解以下信息:定义标准:一个地区要被划分为低风险区域 ,需要满足无确诊病例的条件,或者在最近14天内没有新增的确诊病例。

〖叁〗、低风险地区是指当地无确诊病例,或连续14天无新增确诊病例的地区 。关于低风险地区的具体说明如下:划分标准:依据国务院应对新型冠状病毒感染肺炎疫情联防联控机制的相关指导意见 ,以县为单位,如果无确诊病例或连续14天无新增确诊病例,则该地区被划分为低风险地区。
吉林白城属于中风险还是低风险?
截止2021-03-13 08:12:42 最新数据显示 ,吉林地区近来没有中、高风险区域,都是低风险地区。
不严重 。通过查询相关资料显示白城市疫情不严重,白城市属于低风险地区 ,已经连续150天无增加病例,白城市是吉林省所辖的地级市,位于吉林省西北部,嫩江平原西部 ,科尔沁草原东部。
白城快递已经恢复正常了。近来白城疫情不算严重,属于低风险地区,快递是正常运营的 。不过快递是否停运 、快递停运几时恢复 ,与白城的疫情严重程度关系很大。因为疫情随时都有可能变化,如果想要了解白城快递有没有正常收发货,最可靠的方式是直接向快递公司的客服询问 ,他们能够提供白城快递停运、恢复的相关信息。
开放了 。白城市是吉林省所辖的地级市。通过查询疫情防控显示:截止到2022年10月21日,该地区处于低风险地区,华严寺已经对外开放了。白城位于吉林省西北部 ,嫩江平原西部,科尔沁草原东部 。
吉林出入现状:吉林现在还能自由出入,因为吉林省并没有因为此次本土疫情而封城。但前提是所在地区是低风险区。根据吉林省此次本土疫情分布情况来看 ,吉林市确诊病例比较多,而其他城市如辽源市、通化市 、白山市、白城市等并没有本土确诊病例,疫情风险等级没有升级。

全国疫情高中低风险区一览表?
操作步骤:进入查询页面:点击搜索结果中的“疫情风险等级查询 ”服务 。选取地区:系统默认显示当前所在地的风险等级,若需查询其他地区 ,可通过筛选功能手动选取目标省份、城市或区县。查看结果:页面会明确标注所选地区为高风险区 、中风险区还是低风险区,并显示具体区域范围(如某街道、社区)。
截至近来,国内共有2个高风险地区 ,76个中风险地区,主要分布在陕西省、河南省 、浙江省等地,以下为详细信息(数据不包括港澳台地区):高风险地区:具体地区名单会随疫情形势动态调整 ,可通过权威渠道实时查询 。
中风险地区:以县市区为单位,存在以下两种情况之一的地区:14天内有新增确诊病例,且累计确诊病例不超过50例;或累计确诊病例超过50例 ,但14天内未发生聚集性疫情。低风险地区:以县市区为单位,无确诊病例或连续14天无新增确诊病例的地区。
深圳龙华区是低风险区吗
截至近来,深圳龙华区整体属于疫情低风险区 ,但部分街道划分有封控区和管控区 。以下是详细说明:龙华区整体风险等级:根据疫情风险等级划分标准,低风险地区需满足“无确诊病例或连续14天无新增确诊病例”。近来龙华区整体符合这一条件,因此被认定为低风险区。
龙华有5个低风险区,10个中风险区和9个高风险区 。
可以。截止4月8日深圳龙华区近来是属于低风险区域 ,属于安全的。但还是要做好防护措施非必要不外出 。龙华隶属于广东省深圳市龙华区,位于深圳市中轴线,龙华区中心 ,东与龙岗区坂田街道接壤,西接大浪街道,南邻民治街道 ,北与观湖街道、福城街道相连,辖区总面积118平方千米。