全国疫情风险城市有哪些(截至11月26日)
月26日起,北京海淀西三旗街道富力桃园C区由中风险地区调整为低风险地区。调整原因:截至2021年11月25日 ,海淀区西三旗街道富力桃园C区近14天内无新增本地病例及聚集性疫情报告 。这是区域风险等级调整的核心依据,表明当地疫情传播风险已显著降低。

022年11月25日0-24时,重庆市新增阳性感染者199+7522例 ,渝中区 、九龙坡区、江北区、南岸区单日新增超1000例,占全市感染人数一半。截至11月26日,高风险区3245个 ,低风险区防控措施以开州区为借鉴 。

具体名单如下:11月25日起划定高风险区渭城区中山街道办永绥街中央领域小区北区1号楼1单元。11月26日起划定高风险区秦都区马泉街道粉铺村西一街71号至163号区域;长武县彭公镇彭北村。

我市共有高风险区26个,其中昌邑区2个 、龙潭区6个、船营区4个、丰满区1个 、桦甸市1个、永吉县1个、磐石市3个、舒兰市4个 、蛟河市4个 。高风险区实行“足不出户、上门服务 ”。后续将根据疫情防控形势变化适时调整。
松材线虫病疫区覆盖了多少个县
〖壹〗、根据国家林业和草原局2025年3月3日发布的公告,松材线虫病疫区已覆盖全国16个省级行政区的数百个县区。
〖贰〗 、025年国家林业和草原局公告撤销的松材线虫病疫区包括辽宁、江苏、浙江 、安徽、江西、河南 、湖北、湖南、广西 、重庆、四川、贵州、甘肃13个省(自治区 、直辖市)的58个县级行政区及功能区 。具体名单如下:辽宁省:大连市沙河口区。
〖叁〗、截至2024年,松材线虫病疫区已蔓延至全国17个省(区、市)的612个县级行政区。 最新动态广西柳州市三江侗族自治县已于2026年初达到疫区拔除标准 ,柳北区沙塘镇 、鱼峰区雒容镇同步完成疫点拔除 。浙江景宁畲族自治县将红星街道等12个区域列为重点防控区,梅歧乡等10个区域为一般防控区。

国务院扶贫办:除湖北外的804个国家贫困县有740个是疫情低风险地区...
〖壹〗、具体数据:按照分区分级规定,除湖北外 ,共有804个国家贫困县,其中740个是低风险地区。疫情带来的主要问题及影响人员、物流受阻影响贫困户收入:这种影响可能是长期且更大的,主要体现在贫困户的就业收入 、产业收入和扶贫项目开工方面 。
〖贰〗、自5月7日起 ,全国所有县域均调整为低风险地区。贫困地区疫情与复工情况:国务院扶贫办数据显示,截至4月30日,全国832个贫困县全部为低风险地区 ,贫困人口病例已全部清零,全国扶贫龙头企业、扶贫车间复工率超97%。
〖叁〗 、典型案例:湖北脱贫攻坚进展湖北作为疫情重灾区,通过国家专项支持实现快速恢复:外出务工:中央组织部、人社部、国务院扶贫办组织东部7省与湖北劳务协作 ,贫困人口外出务工率接近90%,预计5月底达去年水平 。资金倾斜:中央财政专项扶贫资金加大对湖北投入,支持扶贫项目复工和产业发展。
〖肆〗 、新疆(10个);墨玉县、皮山县、于田县、洛浦县 、策勒县、莎车县、伽师县 、叶城县、英吉沙县、阿克陶县。贵州(9个):威宁县 、纳雍县、赫章县、从江县 、榕江县、晴隆县、望谟县 、沿河县、紫云县 。云南(9个):福贡县、泸水市、兰坪县 、会泽县、镇雄县、澜沧县 、广南县、宁蒗县、屏边县。
〖伍〗 、巴东县 2宣恩县 2咸丰县 2来凤县 2鹤峰县 2神农架林区 国家级贫困县,又称国家扶贫工作重点县 ,是国家为帮助贫困地区设立的一种标准。近来共有592个国家贫困县(包括县级行政单位区、旗、县级市)。
〖陆〗 、综合测算:以人均收入为核心指标,结合“631指数法”对贫困人口规模、经济水平、财政能力进行多维评估,避免单一指标偏差 。规模控制:根据国务院2006年《中国农村扶贫开发概要》 ,全国共认定592个国家级贫困县,其中民族自治区占341个,体现对民族地区的重点扶持。
有疫情的地区有哪些
广东地区:境外输入与本地传播并存 广东是疫情最集中的区域 ,2025年7月佛山发生境外输入继发聚集性疫情,累计病例2659例。此前,东莞 、广州、茂名等地也报告过输入性或本地病例 。该地区因世界交流频繁 ,需持续警惕境外输入风险。
湖北省作为重点疫区:作为疫情的发源地,湖北省尤其是武汉市在疫情期间面临着极大的挑战。随着疫情的扩散,湖北省其他地区也受到了严重影响 ,因此整个省份被视为重点疫区 。 广东、黑龙江等省份的疫情情况:广东等地由于人口流动大、密度高,疫情传播速度快,一度成为重要的防控区域。
疫情较严重地区及封锁政策 整体情况:英格兰大部分地区确诊人数上升较快,苏格兰 、威尔士和北爱尔兰也出现了小高峰。英国各地都收紧了防疫政策 ,但政策有所不同,特别是关于学校是否停课 。 英格兰 封锁系统:使用三级封锁系统。
这些病例涉及到绍兴市、宁波市、杭州市 、呼伦贝尔市、齐齐哈尔市以及西安市。
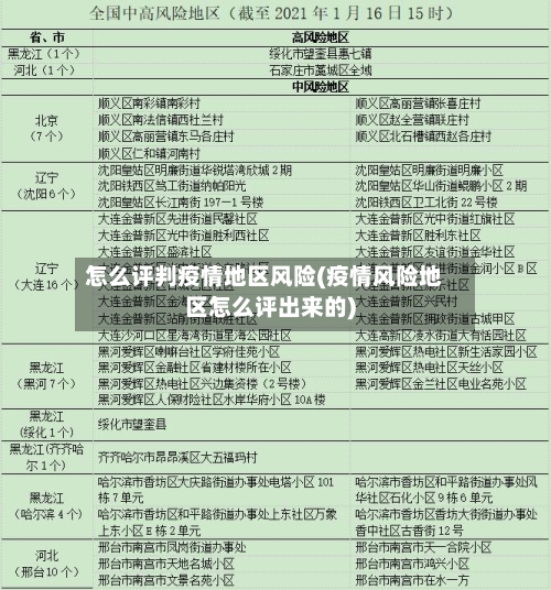
截至近来,国内共有2个高风险地区 ,76个中风险地区,主要分布在陕西省、河南省 、浙江省等地,以下为详细信息(数据不包括港澳台地区):高风险地区:具体地区名单会随疫情形势动态调整 ,可通过权威渠道实时查询 。
松材线虫病疫区县主要分布在哪些地区
〖壹〗、截至2024年,松材线虫病疫区已蔓延至全国17个省(区、市)的612个县级行政区。 最新动态广西柳州市三江侗族自治县已于2026年初达到疫区拔除标准,柳北区沙塘镇 、鱼峰区雒容镇同步完成疫点拔除。浙江景宁畲族自治县将红星街道等12个区域列为重点防控区 ,梅歧乡等10个区域为一般防控区。
〖贰〗、全国松材线虫病疫区县名单查询方法:国家林业和草原局政府网是查询权威信息的官方渠道 。
〖叁〗、松材线虫病疫区县主要分布在以下地区(依据国家林业和草原局2025年3月公告): 东北地区 辽宁省沈阳市浑南区 、大连市中山区等12个地级市的46个县区;吉林省通化市东昌区等2个县区。
〖肆〗、根据最新疫情普查数据,当前松材线虫病疫区县包括温州市鹿城区和清流县,部分原疫区已实现拔除。