【出湘怎么报备疫情地区,出湖南需要什么手续】

入湘报备要提前多久报备

〖壹〗 、在湖南居民健康卡“便民服务 ”中点击“入湘报备(入湘人员报备登记)” 。

【出湘怎么报备疫情地区,出湖南需要什么手续】-第1张图片

〖贰〗、月15日前 ,无本土病例(无症状感染者)报告省份的入湘人员:若第一目的地为湘潭,也需查验48小时内核酸检测阴性证明。健康申报与备案 来潭(返潭)人员应提前48小时通过“湘潭政法”“湘潭卫健 ”或“湘潭市疾控中心”微信公众号的“全民抗疫”入口申报健康状况等信息。

【出湘怎么报备疫情地区,出湖南需要什么手续】-第2张图片

〖叁〗、所有外省入永人员需提前1天通过“入湘报备 程序报备或通过微信 、电话等方式向所在村(社区)、单位报告 。

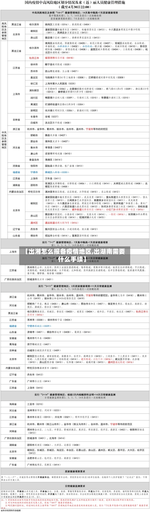
【出湘怎么报备疫情地区,出湖南需要什么手续】-第3张图片

〖肆〗、报备时效性:需在入湘前至少提前1天完成报备,若行程变更(如提前或推迟入湘) ,需及时更新报备信息。信息准确性:来源地 、目的地地址需精确到街道/社区,交通方式需注明车次/航班号(如高铁G1234次),避免因信息模糊导致审核不通过。

〖伍〗 、是的 。所有入(返)湘人员至少提前1天进行报备 。通过“湖南居民健康卡——入(返)湘报备登记 ”、目的地报备小程序等程序报备行程 ,主动向目的地单位、村(社区)报备 ,并持48小时内核酸阴性证明入(返)湘,配合落实相关防控措施。

外地返乡人员最新规定

这一规定让部分计划提前返乡的人员感到困扰,担心在1月28日前返乡是否需要遵循相关检测和监测要求。实际上 ,1月28日之前返乡人员是否需核酸检测以目的地要求为准;而1月28日春运开始后返乡人员则须在返乡后第7天和第14天分别做一次核酸检测 。

各地就地过年补贴政策概览补贴形式:包括现金补贴 、消费券、流量礼包、文旅优惠等。典型案例:北京:发放消费券 、赠送200G流量。其他地区:提供租房补贴、稳岗补贴、景区门票减免等(具体以当地通知为准) 。覆盖人群:主要针对外来务工人员 、非户籍常住人口等选取就地过年者。

如在旅途中出现发热、乏力或干咳等不适症状,应立即向乘务人员报告,并尽快前往最近的医疗机构发热门诊。抵达目的地后的管理:高风险区或重点涉疫地区的返乡人员 ,需立即进行“落地检 ”,并在7天内居家隔离医学观察 。不具备居家隔离条件者,需集中隔离。

主动报备 入(返)湘人员抵达湖南前 ,应至少提前1天通过“湖南省居民健康卡”的“入湘报备”小程序或目的地的登记报备小程序进行报备。核酸检测 入(返)湘人员需持有48小时内的核酸检测阴性证明 。

对入境人员,实施“7天集中隔离医学观察 3天居家健康监测 ”,集中隔离医学观察第7天和居家健康监测第3天核酸检测。所有来(返)长人员需持48小时内核酸检测阴性证明入长。

绵阳返乡人员最新规定:境外返回人员来绵进入政策 。对入境人员严格执行“14+7”隔离措施 。入境人员在入境口岸完成14天集中隔离 ,若为省内入境则由属地县市区闭环接回实施7天集中隔离;若为省外入境,凡到达我市时间不满21天的,由属地闭环接回实行集中隔离直至满21天。国内重点地区来绵进入政策。

湖南外省入湘最新规定

回湖南需要申报 。根据当前防疫政策 ,湖南省疾病预防控制中心要求所有入(返)湘人员需持48小时内核酸检测阴性证明 ,并及时做好登记报备。具体说明如下:报备对象:所有入湘、返湘人员均应在抵湘后第一时间进行报备,通过湖南健康码首页的“便民服务”中“返湘报备 ”进行信息报备。

施工劳务公司进入湖南需要办理入湘登记(即进湘备案) 。湖南省对于外省企业进入其省内参与工程项目或投标活动有明确的备案要求,进湘备案是外省企业在湖南省开展工程项目或投标活动前必须要完成的重要步骤。

外省入湘返湘人员可通过“湖南居民健康卡”微信小程序或APP进行线上报备 ,具体步骤如下:核心流程 进入报备入口 打开“湖南居民健康卡”小程序或APP(需提前完成实名认证),在首页显著位置点击【入湘报备】按钮。

主动报备 入(返)湘人员抵达湖南前,应至少提前1天通过“湖南省居民健康卡 ”的“入湘报备”小程序或目的地的登记报备小程序进行报备 。核酸检测 入(返)湘人员需持有48小时内的核酸检测阴性证明。

进出湖南最新政策规定最新2022

进出湖南的最新政策规定(2022年)如下:入湘人员政策:报备要求:所有入(返)湘人员需至少提前1天进行报备 ,通过“湖南居民健康卡——入(返)湘报备登记” 、目的地报备小程序等程序报备行程,并主动向目的地单位、村(社区)报备。

报备要求 报备人员:所有入(返)湘人员 报备时间:至少提前1天进行报备 报备方式:通过“湖南居民健康卡——入(返)湘报备登记 ”、目的地报备小程序等程序报备行程,主动向目的地单位 、村(社区)报备 。核酸要求 所有入(返)湘人员 ,持48小时内核酸阴性证明入(返)湘,配合落实相关防控措施。

更新时间:2022年11月25日报备要求:省外来长人员应至少提前1天在湖南省居民健康卡“入湘报备-入湘人员报备登记”或“我的长沙”APP及微信小程序“防疫服务-来长申报 ”主动报备,也可电话联系目的地所在社区报备。全市各交通站场 、公路防疫服务点对省外和疫情严重的省内地区来长人员查验报备情况 。

湖南省14市(州)返乡防疫政策如下:长沙入境返长人员:14天集中隔离 + 7天本地集中隔离 + 7天居家检测 。中高风险地区:集中隔离至离开该地区满14天 ,第14天开展核酸检测。

022年五一可以出省,但多地倡导就地过节,非必要不跨省出行。以下是各地关于五一出省的最新规定:北京:暂停跨省旅游 ,提倡市民群众非必要不出京 ,特别是不前往14日内有新增本土新冠病毒感染者的县和陆路边境口岸所在县 。

湖南最新报备规定(湖南省网上报到系统)

湖南最新报备规定所有入湘返湘人员可通过湖南省居民健康卡中的“入湘报备 ”功能提前向目的地单位、村报备。

吉首市:若身处吉首市,发现健康码变黄后,要主动向所在社区报备。之后准备好《解码申诉书》、三天两检的新冠核酸检测阴性报告以及通信大数据行程卡 ,同时上报〖Fourteen〗 、天内的行动轨迹 。将这些材料提交给社区后,等待社区审核,审核通过后黄码即可解除。

湖南省省考面试流程主要包括报到抽签、入场与答题、成绩公布三个主要步骤 ,具体如下:报到抽签:考生需按照考区要求,携带笔试准考证 、有效身份证件原件(如第二代居民身份证、有效期内的临时身份证、带照片的户籍证明 、第二代或第三代社保卡)等材料报到。

月 20 日为在常高校初始开学时间,具体开学时间各高校根据 一校一策 原则 ,按省教育厅要求和程序报批报备后开学 。 学校教职员工要在正式开学前一周返岗到位。所在县市区中小学全部开学前,各类教育培训机构不得开展线下培训业务。

022年度湖南省高级职称评审工作通知核心内容如下:申报与评审时间 材料集中报送:2022年第三季度最后2个工作日(9月29日至30日),由省人社厅统一提供场所收取材料 。参评材料中业绩、资质等有效时间截止至2022年9月30日(含) ,其后取得的成果不作为2022年度有效材料。

4月8日湖南疾控发布疫情发生地入湘人员排查管控

月8日湖南疾控发布疫情发生地入湘人员排查管控措施如下:主动报备行程:所有入湘返湘人员可通过湖南省居民健康卡中的“入湘报备”功能,提前向目的地单位、村(社区)报备。对逾期不报 、故意隐瞒造成疫情传播的或拒不配合落实健康监测措施等行为,将依法追究个人法律责任 。

湖南疾控4月7日发布疫情防控提醒自怀化通信大数据行程卡成功“摘星”后 ,截至4月6日12时 ,长沙连续60小时无报告病例,4名确诊病例治愈出院 。但在湖南疫情形势向好的同时,排查管控仍然不容忽视。今日 ,湖南省疾控中心发布提醒,须分区分类做好疫情发生地入湘人员的排查管控。主动报备行程 。

月10日湘西疾控提醒3月26日以来有广州市旅居史等人员需主动报备,具体如下:需主动报备的人员范围特定时间旅居史人员:近14天有外省旅居史或有高中风险区及其所在县(市、区)、封控区 、管控区旅居史的入(返)州人员 ,特别是3月26日以来有广州市旅居史的入(返)州人员。

有本土病例报告省份的来湘人员,入湘时需持有48小时核酸检测阴性证明,落地后再进行1次核酸检测 ,并建议在第7天进行1次核酸检测。湖南疾控4月6日发布紧急提醒:清明假期后的首个工作日,人员流动风险增大,国内多个省份每天新增本土感染者数量处于高位 ,我省疫情外防输入压力持续加大 。

文章推荐

  • 【博白有哪个地区有疫情,博白有哪些地方】

    入湘报备要提前多久报备〖壹〗、在湖南居民健康卡“便民服务”中点击“入湘报备(入湘人员报备登记)”。〖贰〗、月15日前,无本土病例(无症状感染者)报告省份的入湘人员:若第一目的地为湘潭,也需查验48小时内核酸检测阴性证明。健康申报与备案来潭(返潭)人员应提前48小时通过“湘潭政...

    2026年04月27日
    0
  • 微信怎么看疫情地区管控(微信如何查疫情分布)

    入湘报备要提前多久报备〖壹〗、在湖南居民健康卡“便民服务”中点击“入湘报备(入湘人员报备登记)”。〖贰〗、月15日前,无本土病例(无症状感染者)报告省份的入湘人员:若第一目的地为湘潭,也需查验48小时内核酸检测阴性证明。健康申报与备案来潭(返潭)人员应提前48小时通过“湘潭政...

    2026年04月27日
    0
  • 哪个地区因为疫情停课了(国内疫情几个地方停课)

    入湘报备要提前多久报备〖壹〗、在湖南居民健康卡“便民服务”中点击“入湘报备(入湘人员报备登记)”。〖贰〗、月15日前,无本土病例(无症状感染者)报告省份的入湘人员:若第一目的地为湘潭,也需查验48小时内核酸检测阴性证明。健康申报与备案来潭(返潭)人员应提前48小时通过“湘潭政...

    2026年04月27日
    0
  • 还能买疫情地区的东西吗(疫情可以买)

    入湘报备要提前多久报备〖壹〗、在湖南居民健康卡“便民服务”中点击“入湘报备(入湘人员报备登记)”。〖贰〗、月15日前,无本土病例(无症状感染者)报告省份的入湘人员:若第一目的地为湘潭,也需查验48小时内核酸检测阴性证明。健康申报与备案来潭(返潭)人员应提前48小时通过“湘潭政...

    2026年04月27日
    0