严防!来渝返渝政策有变!中高风险区来渝实行“7+7”隔离!
秋季开学外地来渝返渝师生:有7日内中高风险区旅居史的暂不返校;其余师生返校需持48小时核酸检测阴性证明,返校后落实“3天2检 ”,核酸检测结果未出来前 ,加强个人防护,不聚集聚会。

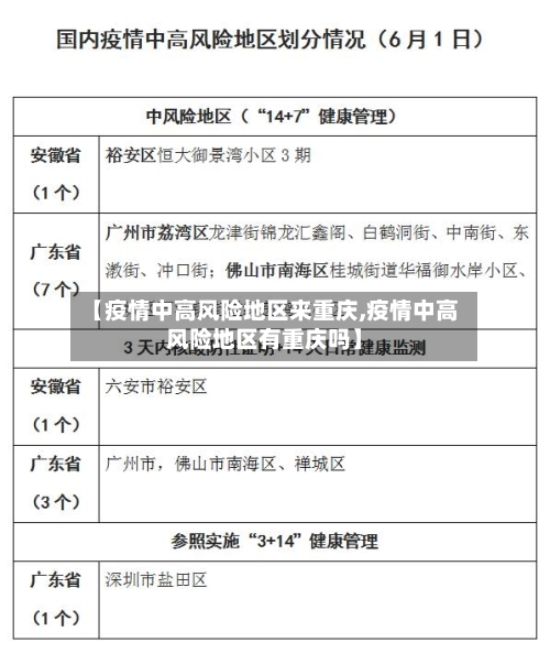
对7日内有高风险区旅居史的来渝返渝人员,实行“7天居家隔离” ,期间赋码管理、不得外出。在居家隔离第7天各开展1次核酸检测 。有高风险区旅居史,且离开上述地区未超过7天的来渝返渝人员补足健康管理时间,至少开展2次核酸检测。

有高风险区7天旅居史的来渝返渝人员 ,实行“7天集中隔离”(以离开高风险区之日计),第7天各做1次核酸检测(以采样时间为准,下同)。

本土病例迅速上升、传播链条不清 、社区传播风险较大的地区或出现本土病例但未划定高风险区的地区 ,由市疫情防控组组织专家研判,制定针对性政策,并对外发布 。原中风险区旅居史人员至少开展2次核酸检测(2次采样间隔至少24小时) ,无异常后立即解除集中/居家隔离。
【来渝政策】自外省市来渝返渝人员主动向单位和社区报告,主动开展核酸检测。有中、高风险区的城市来渝:(一)对7天内有高风险区旅居史的来渝返渝人员,实行“7天集中隔离 ”(以离开高风险区之日计),第7天各做1次核酸检测 。

重庆沙坪坝区疾控中心为哪些人做核酸检测?
重庆沙坪坝区疾控中心主要为以下特定人群提供核酸检测服务 ,不面向其他社会人员开放检测:西部物流园区相关人员涉及进口货物、冷链物流的从业人员,因直接接触境外输入物品,存在较高感染风险 ,需定期进行核酸检测以排查潜在传播链。
重庆沙坪坝疾控中心的电话打不通由于当前疾控中心疫情防控任务艰巨,全部分人员被抽调到流调 、消杀、核酸检测、卡点值班等多个岗位,全员上岗。重庆大学城位于重庆市沙坪坝区西部虎溪街道 、香炉山街道、丰文街道和陈家桥街道 ,可以去沙坪坝区疾控中心打疫苗 。
重庆沙坪坝疾控中心的健康证办理时间有所调整,具体为每周五可以前往办理健康证业务,办公时间为上午9点开始。为确保市民能够顺利办理健康证 ,疾控中心建议市民提前了解相关流程及所需材料,避免现场排队等候时间过长。市民可以通过官方网站或电话询问具体办理流程和注意事项 。
重庆大学城位于重庆市沙坪坝区西部虎溪街道、香炉山街道 、丰文街道和陈家桥街道,可以去沙坪坝区疾控中心打疫苗。沙坪坝区疾控中心:地址:沙坪坝区都市花园西路121号 询问电话:023-65461600 需要提醒的是 ,狂犬病疫苗并非只打一针,而是要通过1个月左右才能完成免疫,一定要严格按照时间规律接种,不可中断。
重庆健康证在哪办办理健康证无需预约 ,到重庆市疾控中心办理就可以。
沙区只有在沙区疾病控制预防中心才能办理健康证,先在疾控中心体检,然后去沙区卫生监督管理局领取健康证 。
回重庆最新规定
遂宁回重庆需要做核酸检测。具体要求如下:抵渝前:遂宁来渝人员需提供48小时内核酸检测阴性证明。抵渝后:核酸检测安排:3天内进行2次核酸检测 ,2次采样间隔至少24小时 。在2次检测结果出来前,原则上需居家观察。健康监测要求:实行7天自我健康监测。自我健康监测期间,需遵守以下规定:不聚餐聚会 。
根据车牌号码的最后一位数字来限制车辆的通行。某些时间段内 ,只有车牌号码最后一位数字为特定数字的车辆可以上路行驶。其他交通管理规定:禁止在特定区域内鸣笛 。禁止在高速公路上逆行等。建议: 外地车主在进入重庆前,务必通过官方渠道查询重庆市的最新交通管理政策,以获取最准确的信息。
外地车牌的车辆是可以进入重庆的 ,但需要遵守一些特定的限行规定 。重庆市对外地车辆并没有具体的交通限制,无论是外地车牌、本地车牌还是临时车牌,都一视同仁 ,交通规则完全一致。这意味着外地车牌的车辆可以正常进入重庆,但在行驶过程中需要遵守当地的交通法规。
025年重庆农村户口回迁政策需结合当地最新规定,核心要点如下:可申请回迁的主要人群原农村户籍因上学、参军 、结婚等迁出,现无稳定城镇工作 ,且原籍村集体同意接收;退休返乡人员(男满60岁、女满55岁),在农村有合法房产。
有中、高风险区的城市来渝:(一)对7天内有高风险区旅居史的来渝返渝人员,实行“7天集中隔离”(以离开高风险区之日计) ,第7天各做1次核酸检测 。
比如禁止在特定区域内鸣笛、禁止在高速公路上逆行等,外地车主也需要注意遵守。总之,外地车辆进入重庆需要遵守当地的交通管理规定 ,以确保自身和他人的安全,同时也有助于缓解重庆市的交通拥堵问题。建议外地车主在出发前,通过官方渠道查询重庆市的最新交通管理政策 ,并提前做好行程规划 。
重庆市防疫政策最新
重庆市防疫政策最新:低风险来渝,针对低风险地区来渝旅客,请按工作人员要求出具渝康码或健康。
对近7日内有本土疫情的地区(省 、自治区以地市级为单位 ,直辖市以区为单位)来渝返渝人员,实施“3天2检”。
抵渝时在机场、火车站、长途汽车站 、码头、高速路下道口核酸检测点免费做1次核酸检测,并通过微信、支付宝“重庆健康出行一码通 ”小程序或者“社区报告二维码”主动向社区(村)报备,实行即采即走即追 ,在3天内再做1次核酸 。
重庆核酸检测政策
〖壹〗 、山东来重庆是否需要核酸检测,需根据出发地疫情风险等级及具体情况判断,具体如下:中、高风险地区:需进行14天集中隔离医学观察 ,并进行5次核酸检测(第14天各做1次)。中、高风险地区所在县(市 、区、旗)其他低风险区:需进行14天居家隔离医学观察,并进行5次核酸检测(没有居家隔离条件的实行集中隔离)。
〖贰〗、乘坐客车出重庆需要提供48小时内核酸检测阴性报告 。具体说明如下:离渝规定:根据重庆近来的防疫规定,本市人员非必要不离渝 ,确需离渝的人员须持有48小时内核酸检测阴性报告。市内客运班线正常运行,不出重庆则不需要48小时内核酸检测阴性证明。
〖叁〗 、遂宁回重庆需要做核酸检测 。具体要求如下:抵渝前:遂宁来渝人员需提供48小时内核酸检测阴性证明。抵渝后:核酸检测安排:3天内进行2次核酸检测,2次采样间隔至少24小时。在2次检测结果出来前 ,原则上需居家观察。健康监测要求:实行7天自我健康监测 。自我健康监测期间,需遵守以下规定:不聚餐聚会。
〖肆〗、截至近来,若重庆有中风险地区 ,从重庆前往上海需要进行核酸检测;若重庆为低风险地区,则暂无核酸检测要求。具体规定如下:中风险地区来沪规定对所有来自或途经国内疫情中风险地区的来沪返沪人员,一律实施14天严格的社区健康管理,期间需进行2次新冠病毒核酸检测 。
〖伍〗、【来渝政策】外省市来渝人员主动到单位和社区报到 ,主动进行核酸检测。中高风险区城市来重庆:(一)对来渝和返渝7天内有高危区域居住史的人员,实施“7天集中隔离”(从离开高危区域当天算起),第7天分别进行一次核酸检测。
〖陆〗、截至11月28日17时 ,广州已有荔湾区和越秀区相继发布了11月28日开展核酸检测“应检尽检 ”的相关通知,且除广州7区要求按需核酸检测外,整体在核酸检测政策上有此调整 。重庆政策内容:“无疫小区”“无疫社区”不参加近期三轮全员核酸检测。