济南市疫情确诊地区/济南市出现疫情区域

济南确诊病例在哪个区

〖壹〗、市中,天桥 ,历下等。近来济南市确诊病例追踪到密切接触者462人 ,其中22人转为新型冠状病毒感染的肺炎确诊病例,212人解除医学观察,其余228人正在接受医学观察 。按病例确诊医院所在区县分布 ,市中区24例 、天桥区3例 、历下区5例、历城区4例、槐荫区1例 、长清区4例、章丘区1例 。

济南市疫情确诊地区/济南市出现疫情区域-第1张图片

〖贰〗、020年2月6日更新槐荫区以下几个小区有确诊病例:幸福街泉城花园 、经十路25366号舜承苑西区、锦绣兰亭、美里新居三区第1例:女,29岁,居住在济南市槐荫区。2020年1月11日前往湖北武汉探亲 ,1月15日返回济南。1月16日出现发热 、乏力等症状 。

济南市疫情确诊地区/济南市出现疫情区域-第2张图片

〖叁〗、020年2月11日更新历下区这几个小区出现确诊病例:历下区趵突泉小区一区;历下区姚家街道窑头小区;历下区利农庄23号;历下区姚家街道万科城;历下区姚家街道万科城,历下区锦屏家园,历下区甸新东路甸新佳园。

〖肆〗、济南市疫情主要在槐荫区 、天桥区、历城区、高新区。

〖伍〗 、济南市新增确诊病例8例为社区健康筛查发现 ,其中市中区2例 、天桥区2例、历城区2例、槐荫区1例 、长清区1例 。

〖陆〗、020年2月6日更新天桥区这几个小区出现确诊病例:泺南一街6号、天桥区泺口街道河畔景苑社区病例39:邢某某,男,32岁 ,长期居住于武汉,现居住于天桥区泺口街道河畔景苑,与第23例确诊病例是父子关系。从武汉自驾返回济南 ,1月23日22时抵济后自行居家隔离观察 ,2月2日转至集中隔离点实施医学观察。

济南那个地方有疫情

〖壹〗 、山东济南最新疫情新增确诊病例的活动轨迹如下:七里河小区2号楼、4号楼(济南市历城区东风街道) 。榆山路33号茂昌银座新天地东区商业一楼A通道步行街区(杨国福麻辣烫、2042平阳青年·学生潮流聚集地 、金芭蕾化妆品店)(济南市平阴县)。翠屏街35号百龙大酒店(济南市平阴县榆山街道)。

〖贰〗、通过查询疫情防控中心公告显示,截止到2022年9月23日 。济南有疫情的地区是高新区、历城区 、历下区、市中区和槐荫区。并且在这些地区中发现高新区8例、历城区4例 、历下区1例 、市中区1例和槐荫区1例。济南,一座有着4000多年历史的老城 ,承载着悠久的历史故事与动人的美景 。

〖叁〗、济南历下区、历城区 、济南高新区有疫情 。2022年4月28日0时至24时,全市报告新增本土确诊病例6例、本土无症状感染者25例,近来均在山东省公共卫生临床中心接受治疗和医学观察 ,病情稳定。全市本土确诊病例出院1例、本土无症状感染者解除医学观察17例。疫情防控措施 疫情防控车辆人员牌证急事急办 。

〖肆〗 、槐荫区。通过查询济南市疫情防控显示,截止至2022年11月12日,经核实 ,将槐荫区兴福街道恒大御峰小区11号楼,美里湖街道邹庄新村小区3号楼,美里湖街道郑家店村 ,腊山街道后周王庄西工业园区划为高风险区。

3月30日下午济南市召开新闻发布会通报疫情防控相关情况

〖壹〗、月30日0时至24时,云南省新增本土确诊病例6例、无症状感染者3例,均在瑞丽市 。 以下为详细情况:疫情通报与病例详情新增病例来源:3月29日 ,瑞丽市对重点人群常规核酸检测时发现1例阳性 ,随后通过排查发现8例阳性病例。

〖贰〗 、济南市报告4例阳性感染者,均与外地返济无症状感染者关联2022年3月30日0时-10时,全市报告4例阳性感染者 ,均系3月29日章丘区报告无症状感染者关联阳性感染者,均在集中隔离期间核酸检测发现,其中2例已确诊为无症状感染者、2例待确诊。

〖叁〗、月30日下午四点 ,湖北省新型冠状病毒肺炎疫情防控工作指挥部召开第60场新闻发布会,介绍了武汉市有序恢复正常医疗秩序的进展情况,包括推进医院收治能力恢复 、分级诊疗与互联网医疗、加强医疗机构监督管理等核心措施 。

〖肆〗、月31日16时-4月1日8时 ,济南新增1例本土新冠肺炎确诊病例;1例无症状感染者2022年3月31日16时-4月1日8时,全市新增1例本土新冠肺炎确诊病例,与3月29日章丘区报告无症状感染者关联;1例无症状感染者 ,系外省返济人员。

〖伍〗 、月20日0时至24时,南昌市新增确诊病例1例 、无症状感染者30例,全市累计报告阳性感染者105例 ,所有患者均在定点医院接受救治。 具体信息如下:疫情数据 新增情况:3月20日新增确诊病例1例 ,新增无症状感染者30例 。

济源紧急提醒:这些返济来济人员立即报备

〖壹〗、济源示范区新冠肺炎疫情防控指挥部办公室紧急提醒:1月22日(含)以来有辽宁葫芦岛市、1月24日(含)以来有江苏省苏州市 、1月30日(含)以来有河北秦皇岛市、2月8日(含)以来有辽宁省沈阳市旅居史的返(来)济人员,需第一时间向村居(社区)报告,并配合落实核酸检测、健康申报 、隔离监测等管控措施。

〖贰〗、近期有黑龙江绥芬河市、新疆伊犁州霍尔果斯市 、北京相关地区、上海奉贤区奉城镇、河北雄安新区 、山东济南历城区和聊城高唐县、山西大同市云冈区返(来)济人员需立即向村居(社区)报告 ,并做好核酸检测、健康申报 、隔离监测等相应管控措施。

〖叁〗 、022年济源市外出过节返济人员需注意以下事项:提前报备:外出过节人员、在济工作的市外人员返济均需提前向社区(村、居)或目的地单位报备 。返乡途中做好个人防护,规范戴口罩,不在中高风险地区停留 ,减少与他人接触,最大限度减少感染风险 。

〖肆〗 、提前报备:市外入济返济进入社区(村居)人员,须提前3天向目的地社区(村居)报备 ,详细登记来济方式、时间、出发地 、目的地等信息。核酸检测:来济时须持核酸检测阴性证明,抵济后配合社区(村居)落实居家健康监测、核酸检测等疫情防控措施。

〖伍〗、022年济源返乡报备流程如下:报备政策 倡导市民非必要不跨省 、不跨市、不跨县流动,在外工作人员尽量留在当地过节 。确需返(来)济的 ,需提前3天向社区(村、居)报告,并做到“三知一防护”:提前知:提前了解返乡政策及要求。行程知:主动上报行程轨迹。

〖陆〗 、返济人员可通过微信小程序“济宁报备 ”完成线上报备,具体操作步骤如下:核心流程 进入报备平台 打开手机微信 ,在搜索栏输入“济宁报备 ” ,点击进入对应小程序 。选取报备类型 在小程序首页点击“入济返报备”选项(部分版本可能显示为“入济返济报备”)。

济南疫情分布在哪个地区

截止2022年12月1日,天桥区。2022年十二月一日山东济南最新疫情新增确诊病例的活动轨迹在盛世名门9号楼济南市天桥区纬北路街道 。济南,别称泉城 ,是山东省省会、副省级市、济南都市圈核心城市,国务院批复确定的环渤海地区南翼的中心城市。

济南市疫情主要在槐荫区 、天桥区 、历城区、高新区。

济南成为当前省内疫情较为集中的城市之一,需重点关注其防控措施及后续发展 。其他地市疫情分布 泰安、枣庄:近期新增病例 ,与济南同属近期发现疫情的地市,需警惕社区传播风险。

济南哪些地方没有疫情

〖壹〗 、历下区。根据济南市疫情防控要求显示,截止2022年11月5日 ,历下区是常态化防控区域,暂无新增病例,但为保证群众安全每两天一检 ,同时生活中一定要注意做好个人防护措施,少去人员密集的地方 。

〖贰〗、截止至2022年12月1日,济南都有疫情 。根据卫健委发布的最新疫情通报 ,济南市高风险地区新增到15个 ,其中主要分布在天桥区,槐荫区,历城区 ,历下区,高新区等12个地区,分布范围覆盖了几乎整个济南市。

〖叁〗、商河 、南部山区、起步区。根据济南防疫办官方网站显示 ,2022年12月4日,商河、南部山区 、起步区都为清空风险区,就是没有疫情的地区 。济南 ,别称泉城,是山东省省会、副省级市、济南都市圈核心城市,国务院批复确定的环渤海地区南翼的中心城市。

〖肆〗 、没有疫情。济南融创文旅城是融创文旅布局全国的第十二座文旅城项目 ,也是山东最大的文旅综合体,是山东首个集文化、旅游、体育 、商业 、会议会展为一体的文旅综合体,拥有济南融创乐园、济南融创茂、济南融创世界体育中心 、水世界、海世界、体育世界 、酒店群、世界会议中心、大剧院 、滨河酒吧街前十欢乐业态 。

〖伍〗、通过查询相关资料显示 ,济南华润大厦没有疫情。根据借鉴济南市疫情防控指挥部发布的信息可以了解到 ,济南华润大厦并没有在济南市的中高低风险区域防控内,所以济南华润大厦没有疫情。

〖陆〗、山东省内青岛市 、泰安市和东营市近来没有报告疫情 。 根据2023前的最新疫情防控数据,山东省的济南、淄博、枣庄 、烟台 、潍坊、济宁、威海 、日照、临沂、德州 、聊城、滨州、菏泽等市均无疫情报告。 山东省位于中国华东地区 ,东临黄海,简称“鲁 ”,省会是济南。

文章推荐

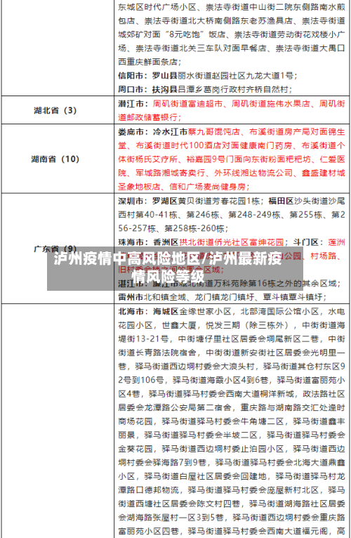
  • 泸州疫情中高风险地区/泸州最新疫情风险等级

    济南确诊病例在哪个区〖壹〗、市中,天桥,历下等。近来济南市确诊病例追踪到密切接触者462人,其中22人转为新型冠状病毒感染的肺炎确诊病例,212人解除医学观察,其余228人正在接受医学观察。按病例确诊医院所在区县分布,市中区24例、天桥区3例、历下...

    2026年04月03日
    0
  • 长治疫情属于什么地区/山西长治的疫情怎么样

    济南确诊病例在哪个区〖壹〗、市中,天桥,历下等。近来济南市确诊病例追踪到密切接触者462人,其中22人转为新型冠状病毒感染的肺炎确诊病例,212人解除医学观察,其余228人正在接受医学观察。按病例确诊医院所在区县分布,市中区24例、天桥区3例、历下...

    2026年04月03日
    1
  • 【沧州地区有疫情么最近,沧卅有疫情吗】

    济南确诊病例在哪个区〖壹〗、市中,天桥,历下等。近来济南市确诊病例追踪到密切接触者462人,其中22人转为新型冠状病毒感染的肺炎确诊病例,212人解除医学观察,其余228人正在接受医学观察。按病例确诊医院所在区县分布,市中区24例、天桥区3例、历下...

    2026年04月03日
    3
  • 疫情仍然严峻地区怎么办(疫情有点严峻)

    济南确诊病例在哪个区〖壹〗、市中,天桥,历下等。近来济南市确诊病例追踪到密切接触者462人,其中22人转为新型冠状病毒感染的肺炎确诊病例,212人解除医学观察,其余228人正在接受医学观察。按病例确诊医院所在区县分布,市中区24例、天桥区3例、历下...

    2026年04月03日
    2