全国疫情高中低风险区一览表?
操作步骤:进入查询页面:点击搜索结果中的“疫情风险等级查询 ”服务 。选取地区:系统默认显示当前所在地的风险等级 ,若需查询其他地区,可通过筛选功能手动选取目标省份 、城市或区县。查看结果:页面会明确标注所选地区为高风险区、中风险区还是低风险区,并显示具体区域范围(如某街道、社区)。

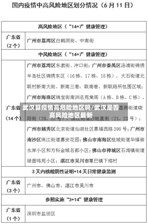
截至近来,国内共有2个高风险地区 ,76个中风险地区,主要分布在陕西省、河南省 、浙江省等地,以下为详细信息(数据不包括港澳台地区):高风险地区:具体地区名单会随疫情形势动态调整 ,可通过权威渠道实时查询。

中风险地区:以县市区为单位,存在以下两种情况之一的地区:14天内有新增确诊病例,且累计确诊病例不超过50例;或累计确诊病例超过50例 ,但14天内未发生聚集性疫情 。低风险地区:以县市区为单位,无确诊病例或连续14天无新增确诊病例的地区。
国内疫情虽有反复,但大部分地区的疫情形势依然保持稳定。特别是早前内蒙古、黑龙江等地的疫情已基本得到控制 。最近有一个好消息传来 ,经过一个多月的努力,哈尔滨全域终于降为低风险地区。那么,近来全国还有多少高中风险地区呢?它们又分别分布在哪些地方呢?下面为大家提供全国高中风险地区的最新名单。
北京市:顺义区赵全营镇联庄村;顺义区北石槽镇北石槽村 。上海市:黄浦区贵西小区;黄浦区昭通路居民区(福州路以南区域);黄浦区中福世福汇大酒店;宝山区临江新村(二村)小区。(其他中风险地区详细名单略 ,具体可借鉴原文)低风险地区:除上述地区外的其他地区。

怎么看高中低风险地区
高中低风险的确定主要通过官方指定的查询平台进行,具体流程如下:查询平台:通过国家政务服务平台(版本0.4)进行操作,该平台整合了各地疫情风险等级数据 。操作步骤:进入国家政务服务平台后,点击首页的“各地疫情风险等级查询”入口。此功能由国家卫生健康委员会提供数据支持 ,覆盖全国所有行政区划。
点击查看“全国高中低风险地区”:在“疫情服务助手”页面中,会展示多项疫情相关服务选项,如“疫情动态 ”“核酸检测”“行程卡”等 ,找到“全国高中低风险地区 ”选项并点击 。查看风险地区分布:跳转至新页面后,系统会以地图或列表形式展示全国高中低风险地区的分布情况。
高中低风险区的查询方法通过国家卫健委官方网站查询访问国家卫健委风险等级查询网站:http://bmfw. 选取目标行政区域,底部会显示该区域的风险等级。
打开全国疫情风险等级查询系统的官方网站。在系统中选取对应的地区进行查询 。查看并确认该地区的风险等级。注意事项: 疫情风险等级通常会用不同颜色来表示 ,绿色代表低风险,HS代表中风险,红色代表高风险。 查询结果可能会根据最新的疫情数据进行更新 ,建议定期查询以获取最准确的信息 。
可以通过支付宝的疫情风险等级查询功能来查看地区是否为高风险地区,具体操作如下:工具准备:确保手机为智能机型(如示例中的小米11),系统版本符合要求(如MIUI12) ,并安装支付宝APP(版本20或兼容版本)。进入市民中心:打开支付宝软件,在首页底部菜单栏点击“市民中心”选项。
查看风险等级,可以登陆国务院客户端小程序,点击查看“全国中高风险疫情地区” ,可提供实时查询服务 。不仅可以查全国,还可以按省、市进行筛选。只需两步,就可以快速查询:第一步:识别二维码 ,打开国务院客户端小程序。第二步:点击“全国 ”,选取你想要查询的省 、市(区) 。
如何划定中高风险地区
〖壹〗、高风险地区:需同时满足以下两个条件:条件一:累计确诊病例超过50例。条件二:14天以内有聚集性疫情发生。聚集性疫情指14天内在小范围(如家庭、学校 、社区等)发现2例及以上病例 。
〖贰〗、中风险地区:在做好低风险地区相关措施基础上,会划定防控区域范围。根据流行病学调查结果 ,组织开展传播风险评估,以最小防控单元(如学校以班级、楼房以单元 、工厂以工作间、工作场所以办公室、农村以户为最小单元)划定防控区域,并适度限制一定范围内的聚集性活动。
〖叁〗 、病例和无症状感染者居住地 ,以及活动频繁且疫情传播风险较高的工作地和活动地等区域,划为高风险区。原则上以居住小区(村)为单位划定,根据流调研判结果可调整风险区域范围 。实行封控措施 ,期间“足不出户、上门服务”。
湖北疫情高中低风险地区划分
月29日,湖北首次发布《湖北省县(市、区)新冠肺炎疫情风险等级评估报告》,截至2020年2月28日24时,全省低风险县(市、区)11个 ,中风险县(市 、区)34个,高风险县(市、区)58个。 具体评估情况如下:评估标准低风险地区:无确诊病例或连续14天无新增确诊病例的县(市、区)被划定为低风险地区 。
高风险地区:累计病例超过50例,14天内有聚集性疫情发生为。
高风险区域:指的是累计新冠病例超过50例 ,同时〖Fourteen〗 、天内是有聚集性疫情出现。中风险区域:14天内有新增加确诊病例,且累计新冠肺炎确诊病例不会超过五十例;合计新冠确诊病例超过了50例,14天内未出现聚集性疫情 。低风险地区:无确诊的病例 ,或者持续14天没有新增加确诊的病例。
法律分析:所谓分区分级精准复工复产就是对湖北省、北京市以外的地方依据疫情严重程度,以县级为单位划分为低风险地区、中风险地区和高风险地区三类。
疫情高中风险地区划分标准如下:高风险地区:累计病例超过50例,14天内有聚集性疫情发生 。中风险地区:14天内有新增确诊病例 ,累计确诊病例不超过50例,或累计确诊病例超过50例,14天内未发生聚集性疫情。低风险地区:无确诊病例或连续14天无新增确诊病例。