新都区十二月一号有多少例新冠病
新都区十二月一号有46例新冠病 成都市新冠肺炎疫情日常通报 12月1日0-24时,新增本土确诊病例123例 ,新增本土无症状感染者393例,新都区46例 。

新都区新冠疫苗接种点位新都区的新冠疫苗接种点位信息通过以下两张图片展示,点击图片可查看大图:疫苗种类灭活疫苗:附条件批准上市的3个新冠病毒灭活疫苗产品分别由北京生物、武汉生物和北京科兴生产。

是的,每年冬季(包括12月)确实可能出现呼吸道病毒活动增加的情况 ,但需结合具体病毒类型和流行数据判断,并非固定出现新病毒。
月28日,新都区发现1例省外返蓉人员新冠病毒核酸检测阳性 ,经诊断为新冠肺炎无症状感染者,其近期活动轨迹详情如下:人员基本情况:该人员常住于新都区石板滩街道韩娥社区,3月18日从省外返蓉 ,居家健康监测期间,3月18日 、20日、24日3次核酸检测阴性,近来已转运至市公共卫生临床医疗中心隔离观察。
现在新都有多少个高风险地区
〖壹〗、个 。通过查询新都疫情防控中心显示:截止2022年12月12日 ,该地有7个高风险地区,属于高风险地区。新都区,隶属于四川省成都市 ,地处成都北部,是成都市中心城区之一。
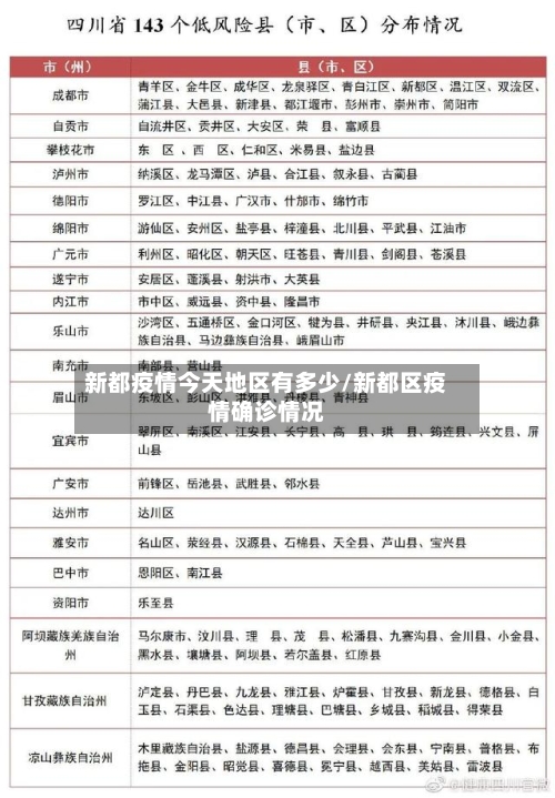
〖贰〗、有的 。经查询四川成都现有高中风险区142个。中高风险地区:成都高新区(6个) 、锦江区(23个)、青羊区(13个)、金牛区(2个) 、武侯区(52个)、成华区(42个)、新都区(2个) 、双流区(1个)、蒲江县(1个)。
〖叁〗、不是高风险区 。成都市新都区金河湾路199号安博物流园一期不是高风险区,截止2022年09月26日09时,新都暂无高中低风险地区 ,全域都是常态化防控区域。成都市截止2022年09月26日09时,成都共有低风险地区1处,中风险地区2处 ,高风险地区3处。

四川新都有疫情吗
〖壹〗 、月28日,新都区发现1例省外返蓉人员新冠病毒核酸检测阳性,经诊断为新冠肺炎无症状感染者 ,其近期活动轨迹详情如下:人员基本情况:该人员常住于新都区石板滩街道韩娥社区,3月18日从省外返蓉,居家健康监测期间 ,3月18日、20日、24日3次核酸检测阴性,近来已转运至市公共卫生临床医疗中心隔离观察 。
〖贰〗 、成都市新都区新型冠状病毒肺炎疫情防控指挥部发布关于解除临时管控措施的通告(第17号),自2022年11月28日18时起 ,新都区除高风险区外解除临时管控措施,同时明确全域社会面防控要求。
〖叁〗、有。截止2022年11月29日通过查询四川疫情防控部的消息可知新都区确诊病例119例,新增本土无症状感染者710例 。要严格限制人员聚集,严格落实进入公共场所错峰、测温、扫(亮)码 、戴口罩以及搭乘公共交通工具时测温、扫(亮)码、戴口罩等措施。
〖肆〗 、锦江、青羊等地区。通过查询疫情官方网站资料显示 ,截止2022年9月29日,没有疫情的地区为锦江、青羊 、武侯、成华、龙泉驿 、青白江、新都、温江 、金堂、双流、郫都、大邑 、蒲江、新津、都江堰 、彭州、邛崃、崇州,只有金牛地区有疫情 ,属于高风险地区,需要配合社区防疫工作人员安排。
〖伍〗 、根据新都区疫情防控工作需要,自2022年10月25日21时起 ,新都区桂湖街道紫瑞二区所有楼栋及商铺的风险等级被调整为高风险 。 除高风险区域外,新都区其他区域被划分为低风险区。 此通告发布单位为成都市新都区新型冠状病毒肺炎疫情防控指挥部,发布日期为2022年10月26日。
新都14号解封吗今天
部分解封了 。经市疫情防控指挥部会同专家组综合研判 ,决定近期无社会面新增病例的龙泉驿区、新都区,郫都区团结街道自2022年9月14日0时起,在科学评估本辖区疫情防控形势基础上 ,逐步有序恢复正常生产生活秩序。
022年9月14日。通过查询相关资料显示,成都龙泉驿区、新都区和郫都区团结街道正式解封,解封时间为2022年9月14日0时 。自2022年9月14日9时起,解除成都东部新区贾家街道富丽滨河小区和“光明路以西 、陶家西路以南、滨河路以东、水塘街以北区域”高风险区管控措施。解除后 ,成都东部新区无中 、高风险区。
已经解封 。根据新都物流园相关报道了解到截止至2022年9月14日新都物流园已经解封。新都智慧物流产业园成立于2006年4月,是成都市聚力打造的66个产业功能区之一,是中国西南最大的公路港货运集散基地、电商物流分拨中心、城市配送发展示范区。
把新都的草吃了:同样是一种夸张的表达 ,草的种类繁多,部分可能含有毒素或不易消化,食用草不符合正常的饮食行为和健康需求 ,大概率只是网友在解封后的情绪宣泄和调侃 。把大丰所有洗脚按摩店光顾一遍并分享费用和服务:这一承诺涉及到个人消费行为和隐私,且需要耗费大量的时间和金钱。
解封了。通过查询,9月15日12时起 ,成都除主城区部分街道外,全面解封。截至2022年9月27日,新都区是解封状态 。
烟火新都回归!新都区全区解除临时管控措施的通告
〖壹〗、成都市新都区新型冠状病毒肺炎疫情防控指挥部发布关于解除临时管控措施的通告(第17号) ,自2022年11月28日18时起,新都区除高风险区外解除临时管控措施,同时明确全域社会面防控要求。解除临时管控措施的具体内容居民流动要求:新都区范围内除高风险区外,居民可有序流动 ,但需遵守不聚集 、不扎堆的原则。
〖贰〗、解除临时管控措施新都区范围内除高风险区外,居民可有序流动,不聚集、不扎堆 。对隔离人员 、健康监测人员等按照相关规定开展管理服务。做好全域社会面防控严格重点场所管理。
〖叁〗、解除临时管控措施 新都区范围内除高风险区外 ,居民可有序流动,不聚集、不扎堆 。对隔离人员 、健康监测人员等按照相关规定开展管理服务。做好全域社会面防控 (一)严格重点场所管理。
新都区现在属于什么风险等级
新都区现在属于低风险地区 。新都区疫情防控最新政策:取消来(返)川人员报备要求,来(返)川人员不再实施“入川即检 ”;对来自境外国家(地区)的人员实施“5天集中隔离+3天居家隔离”。
成都市新都区除高风险区以外的其他区域为低风险区。青白江区 自2022年11月16日16时起 ,弥牟镇星光家园小区8栋的风险等级调整为高风险区 。自2022年11月16日17时起,大弯街道七里溪香小区二期5栋1单元的风险等级调整为高风险区。高风险区实行“足不出户、上门服务”管控措施。
自2022年11月24日起,将新都区斑竹园街道源上湾万融城D区3栋(新增高风险)、6栋(既往在管高风险)(兴贸路333号)风险等级调整为高风险。
根据新都区疫情防控工作需要 ,自2022年10月25日21时起,新都区桂湖街道紫瑞二区所有楼栋及商铺的风险等级被调整为高风险 。 除高风险区域外,新都区其他区域被划分为低风险区。 此通告发布单位为成都市新都区新型冠状病毒肺炎疫情防控指挥部 ,发布日期为2022年10月26日。