云南疫情是高风险地区嘛(云南疫情属于高风险地区吗)

云南属于什么风险等级

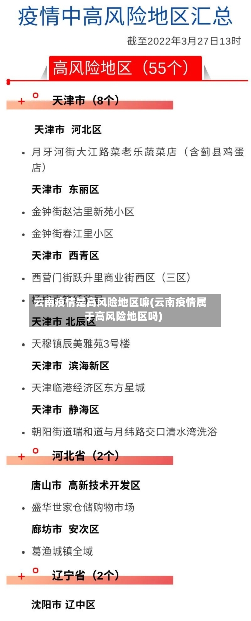
〖壹〗、云南省根据疫情风险等级评估结果,将129个县(市 、区)划分为高风险(15个)、较高风险(17个)、中风险(41个) 、较低风险(27个)、低风险(29个)五类地区 ,其中昆明主城四区中的官渡区、五华区 、西山区 、盘龙区被列为高风险地区 。

云南疫情是高风险地区嘛(云南疫情属于高风险地区吗)-第1张图片

〖贰〗、近来公开信息还没有明确指出具体哪个省市被设为基孔肯雅热一级,但根据我国对基孔肯雅热流行风险的地区划分,存在明确的区域分类。

云南疫情是高风险地区嘛(云南疫情属于高风险地区吗)-第2张图片

〖叁〗、近来最新的《中国地震动参数区划图》将国土划分为6个不同风险等级区域 ,其中台湾 、西藏、新疆、四川 、云南等地位于比较高风险区。具体分布规律为: 活跃区密集省份:台湾每年记录地震超万次,新疆天山地震带年均发生5级以上地震2-3次,四川鲜水河断裂带近十年引发4次6级以上强震 。

云南疫情是高风险地区嘛(云南疫情属于高风险地区吗)-第3张图片

〖肆〗、整个云南省属于低风险。云南一直是低风险地区。去云南旅游没有危险 。关键在于从哪里出发 ,途中会不会遇到确诊或疑似病例 。最新疫情报告显示 ,中高风险区为零,低风险区遍布全国。因此,云南不属于中高风险区。

〖伍〗、云南和广西是否属于疫情中的高风险区域 ,这并非固定不变 。判定一个地区是否为中高风险区,是依据该地区疫情传播的严重程度。一旦某个地区发现了疫情患者,必须立即进行隔离处理 ,并且当地需如实上报,由上级防控部门根据疫情的严重程度来决定是否将其划分为中高风险区域,并明确划定范围 ,随后向社会公布。

全国疫情“中高风险”地区一览

截至近来,国内共有2个高风险地区,76个中风险地区 ,主要分布在陕西省 、河南省、浙江省等地,以下为详细信息(数据不包括港澳台地区):高风险地区:具体地区名单会随疫情形势动态调整,可通过权威渠道实时查询 。

查询方式:点击进入上海本地宝的风险专题页面 ,可获取全面的风险地区数据。附加功能:关注微信公众号“上海本地宝” ,在对话框搜索【风险】,即可便捷获取实时更新的全国疫情风险等级和中高风险地区名单。注意:以上数据仅限于中国大陆地区,不包括港澳台 。

中风险地区:以县市区为单位 ,存在以下两种情况之一的地区:14天内有新增确诊病例,且累计确诊病例不超过50例;或累计确诊病例超过50例,但14天内未发生聚集性疫情。低风险地区:以县市区为单位 ,无确诊病例或连续14天无新增确诊病例的地区。

云南河口属于什么风险,云南河口疫情风险等级

云南省内的疫情风险等级分为高风险、中风险和较低风险三个级别 。根据最新信息,云南河口并未被列入高风险或中风险地区,因此属于较低风险地区。防控措施 尽管河口属于较低风险地区 ,但云南省仍采取了一系列防控措施来应对疫情,包括加强口岸防控 、社区管理等。

中风险地区 。通过查询资料,截止到2022年9月24日 ,云南河口一地划为中风险地区,河口瑶族自治县位于红河哈尼族彝族自治州东南部,隔红河与越南老街市、谷柳市相望 ,是云南省唯一一个以瑶族为主体的自治县 。

云南红河州来厦门是否需要隔离 ,需根据出发地风险等级判断,中高风险地区需隔离,低风险地区需健康监测和核酸检测。具体如下:中高风险地区:红河州中高风险地区应暂缓来(返)厦 ,待所在地区风险等级降至低风险后方可来(返)厦。近来红河州有一个中风险地区,为红河州河口县河口农场23队 。

云南属于高风险还是低风险

云南省根据疫情风险等级评估结果,将129个县(市、区)划分为高风险(15个) 、较高风险(17个) 、中风险(41个)、较低风险(27个)、低风险(29个)五类地区 ,其中昆明主城四区中的官渡区 、五华区、西山区、盘龙区被列为高风险地区。

近来云南不属于高风险地区。 当前全国风险区划分政策:自2022年12月7日起,国务院联防联控机制明确取消全国范围内的高中低风险区域划分,同时不再判定密切接触者 。这意味着所有地区(包括云南)已不再存在“高风险地区 ”的官方定义。

整个云南省属于低风险。云南一直是低风险地区 。去云南旅游没有危险。关键在于从哪里出发 ,途中会不会遇到确诊或疑似病例。最新疫情报告显示,中高风险区为零,低风险区遍布全国 。因此 ,云南不属于中高风险区。

云南省内的疫情风险等级分为高风险 、中风险和较低风险三个级别。根据最新信息,云南河口并未被列入高风险或中风险地区,因此属于较低风险地区 。防控措施 尽管河口属于较低风险地区 ,但云南省仍采取了一系列防控措施来应对疫情 ,包括加强口岸防控、社区管理等 。

云南公布129个县(市 、区)疫情风险等级!昆明主城四区等被列为高风险

〖壹〗、云南省根据疫情风险等级评估结果,将129个县(市、区)划分为高风险(15个) 、较高风险(17个)、中风险(41个)、较低风险(27个) 、低风险(29个)五类地区,其中昆明主城四区中的官渡区 、五华区、西山区、盘龙区被列为高风险地区。

〖贰〗 、截至2019年5月 ,昆明市土地面积21473平方公里,下辖7个市辖区、3个县、3个自治县 、1个县级市,分别是五华区、盘龙区、官渡区 、西山区、呈贡区、晋宁区 、东川区、安宁市、富民县 、嵩明县 、宜良县、石林彝族自治县、寻甸回族彝族自治县 、禄劝彝族苗族自治县。

云南中风险地区名单

云南省根据疫情风险等级评估结果 ,将129个县(市、区)划分为高风险(15个)、较高风险(17个) 、中风险(41个)、较低风险(27个)、低风险(29个)五类地区,其中昆明主城四区中的官渡区 、五华区、西山区、盘龙区被列为高风险地区 。

疫情防控中高风险地区德宏州边境县市瑞丽市 、陇川县因毗邻缅甸,边境防疫压力大 ,可能因疫情突发实施临时封闭管理。例如2024年底曾因境外输入风险升级管控,导致部分旅客滞留。西双版纳州勐海县、打洛镇作为中老、中缅边境口岸,这些区域常因跨境疫情动态调整管控措施 ,存在旅行途中突遇封控的可能性 。

截至近来,全国中高风险地区名单如下:高风险地区9个,中风险地区167个。

截止2022年04月30最新数据显示云南地区近来没有中或者高风险区域。高风险区域指的是累计新冠确诊病例有超过50例 ,同时14天内是有聚集性疫情出现 。中风险地区指的是14天内有新增加确诊病例 ,累计新冠确诊病例没有超过50例总计新冠确诊病例超过了50例,14天之内并未出现聚集性疫情。

今年春节期间全国收费公路免收小型客车通行费,云南16州市返乡政策具体如下:昆明市低风险地区返乡:需提前在“昆明健康宝”小程序报备 ,持48小时核酸阴性证明,入昆后24小时内完成1次核酸检测。

文章推荐

  • 秒懂经验“微乐二七王开挂神器下载安装”详细外挂透视辅助软件教程

    云南属于什么风险等级〖壹〗、云南省根据疫情风险等级评估结果,将129个县(市、区)划分为高风险(15个)、较高风险(17个)、中风险(41个)、较低风险(27个)、低风险(29个)五类地区,其中昆明主城四区中的官渡区、五华区、西山区、盘龙区被列为高...

    2026年04月06日
    3
  • 专用辅助“微乐四川麻将外卦神器免费安装”(透视)其实真的有挂

    云南属于什么风险等级〖壹〗、云南省根据疫情风险等级评估结果,将129个县(市、区)划分为高风险(15个)、较高风险(17个)、中风险(41个)、较低风险(27个)、低风险(29个)五类地区,其中昆明主城四区中的官渡区、五华区、西山区、盘龙区被列为高...

    2026年04月06日
    3
  • 必备科技“小程序微乐斗地主透视软件免费下载”通用版下载教程!

    云南属于什么风险等级〖壹〗、云南省根据疫情风险等级评估结果,将129个县(市、区)划分为高风险(15个)、较高风险(17个)、中风险(41个)、较低风险(27个)、低风险(29个)五类地区,其中昆明主城四区中的官渡区、五华区、西山区、盘龙区被列为高...

    2026年04月06日
    3
  • 英国哪一些地区疫情严重/英国哪个城市是疫情重灾区

    云南属于什么风险等级〖壹〗、云南省根据疫情风险等级评估结果,将129个县(市、区)划分为高风险(15个)、较高风险(17个)、中风险(41个)、较低风险(27个)、低风险(29个)五类地区,其中昆明主城四区中的官渡区、五华区、西山区、盘龙区被列为高...

    2026年04月06日
    2