中风险和高风险怎么划分
〖壹〗、风险等级划分高风险对应风险等级R4,中风险对应R3。这一分类基于金融产品可能导致的本金损失概率及波动幅度。R4级产品通常涉及复杂衍生品、杠杆交易或非标准化资产,费用波动剧烈;R3级产品则以债券 、股票型基金等为主 ,虽存在波动但相对可控 。

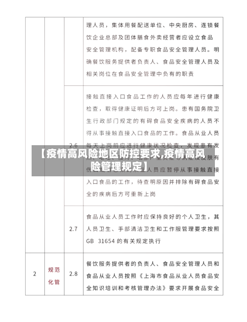
〖贰〗、风险等级划分高风险对应理财产品风险等级R4,中风险对应R3。风险等级是金融机构根据产品投资标的、波动性 、流动性等综合因素划分的评估体系,R4级产品通常涉及股票、商品期货、衍生品等高波动资产 ,而R3级产品以债券 、股票混合型基金为主,波动性相对较低。

〖叁〗、较高风险(High Risk):风险的发生概率较高,可能对个人、财产或环境造成较大的损失或影响 。面对较高风险 ,应采取多种有效措施来减轻风险程度,并 prioritize 风险管理。 极高风险(Extreme Risk):这类风险的发生概率非常高,对个人 、财产或环境的损失或影响极为严重。

〖肆〗、高风险:可能带来高额回报 ,但也可能导致重大损失,对投资者的心理承受能力要求较高 。中风险:能在保证一定收益的同时降低投资风险,为投资者提供相对稳定的投资环境。应对策略 高风险:投资者需要充分了解高风险产品的特点和风险因素 ,保持理性投资心态,避免盲目追求高收益。

扩散丨四川:从疫情防控重点地区高风险地区来的人员应隔离14天
从湖北等疫情防控重点地区和高风险地区来四川的人员应当按规定接受集中或居家隔离14天管理和服务 。具体内容如下:公告发布背景:27日,四川省应对新型冠状病毒肺炎疫情应急指挥部发布第12号公告,旨在依法科学精准做好疫情防控工作。人员管理措施:感染者须接受隔离治疗或集中医学观察。
高风险人群的集中留观与检测入境人员若在入境前14天内有疫情高发国家(地区)旅居史 ,需接受24小时集中留观并进行核酸检测 。这一措施旨在快速识别潜在感染者,阻断疫情输入链条。
经由境内疫情中、高风险地区抵蓉人员是否隔离:要纳入隔离观察范围。来自境内疫情中风险地区的人员应当自到达目的地开始居家或集中隔离医学观察14天,来自境内疫情高风险地区的人员应当自到达目的地开始集中隔离医学观察14天 ,隔离时间以隔离观察人员抵达观察点次日起计算。是否检测:要检测 。
去四川成都是否需要隔离,取决于您的出发地和旅行史。高风险地区及有高风险地区旅行史的来川人员 如果您来自高风险地区,或者有近14天的高风险地区旅行史 ,那么在抵达四川成都后,需要由县实行14天的集中隔离医学观察。
高风险地区解封条件
〖壹〗 、高风险地区在满足以下条件后,经专家组研判并报省市疫情防控指挥部同意 ,可以解封:连续14天无新增病例或无症状感染者:在封控区域内,需要连续14天没有新增的确诊病例或无症状感染者 。
〖贰〗、以县市区为单位,无确诊病例或连续14天无新增确诊病例为低风险地区。14天内有新增确诊病例 ,累计确诊病例不超过50例,或累计确诊病例超过50例,14天内未发生聚集性疫情为中风险地区。累计确诊病例超过50例,14天内有聚集性疫情发生为高风险地区 。
〖叁〗、一般来说 ,高风险地区解封需要满足一定的条件。首先,疫情必须得到有效控制,这通常意味着感染率下降到一定水平 ,并且持续一段时间。其次,当地必须有足够的医疗资源来处理可能出现的病例,包括足够的医院床位、医护人员和检测设备 。
〖肆〗 、高风险地区:累计确诊病例超过50例 ,14天内有聚集性疫情发生为高风险地区。疫情解封的标准 病毒的传播受到充分的控制。卫生系统具有检测,测试,隔离和治疗每个病例并追踪每个接触者的能力 。在诸如疗养院之类的特殊环境中 ,将暴发风险降至最低。