石家庄高风险地区名单附各省市高风险地区隔离政策
高风险地区来沪集中隔离14天 上海进一步加强对国内疫情中高风险地区来沪返沪人员健康管理:对所有来自或途经国内疫情高风险地区的来沪返沪人员 ,一律实施14天集中隔离健康观察,实行2次新冠病毒核酸检测;对所有来自或途经国内疫情中风险地区的来沪返沪人员,一律实施14天严格的社区健康管理 ,实行2次新冠病毒核酸检测。

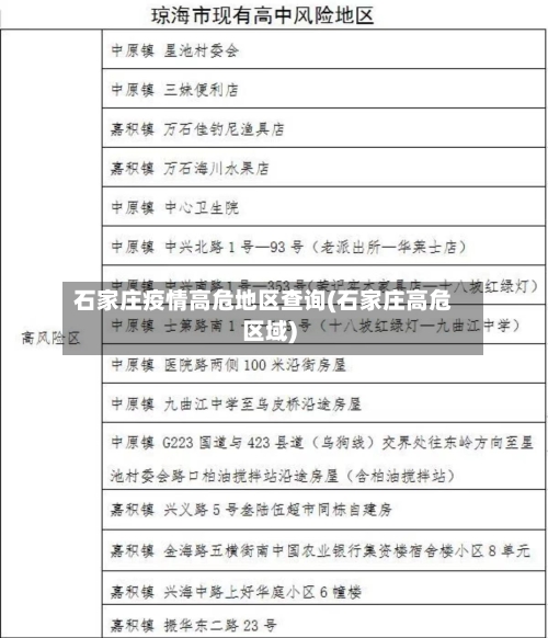
调整依据:根据国务院应对新冠肺炎联防联控机制关于科学划分、精准防控等工作要求,对石家庄市藁城区进行了风险等级调整 。其他地区风险等级情况:邢台市南宫市天地名城小区 、邢台市南宫市天一和院小区、邢台市南宫市凤岗街道办事处为中风险地区。全省其他地区均为低风险地区。

山西太原:从河北低风险地区返回,需携带7日内核酸检测阴性报告和14天自我监测;从其他地区低风险提供绿色健康码和行程码 ,还需向各城区报备;中风险地区返回需要14天居家隔离和2次核酸检测;从高风险区返回,实行14天集中隔离和2次核酸检测 。

全国中高风险地区最新名单附实时查询入口
最新全国风险地区名单可通过本地宝——全国疫情中高风险地区名单查询器实时查询。查询平台:本地宝——全国疫情中高风险地区名单查询器查询入口:点击进入(实时更新)本地宝的全国疫情风险等级名单查询系统由小编们实时维护,风险地区有调整时会第一时间更新专题,确保用户获取的信息准确且及时。
要出远门查询全国中高风险地区 ,可通过微信的国务院客户端小程序完成,具体步骤如下:进入微信小程序页面打开微信,点击底部导航栏的“发现”选项 ,选取“小程序 ”进入页面 。搜索“国务院客户端”在小程序页面右上角点击放大镜图标,输入“国务院客户端”并搜索,选取官方小程序进入。
全国中高风险地区名单可通过以下方式实时查询:国务院官方微信小程序:查询方式:直接点击进入该小程序 ,即可获取最新的全国风险等级信息。信息来源:数据来源于各地政府和卫健委的官方发布,确保信息的权威性和准确性。
通过国务院官方微信小程序,直接点击进入获取最新风险等级信息 。 上海本地宝也提供风险专题服务 ,同样点击进入获取全面数据。请注意,以上数据仅限于中国大陆地区,不包括港澳台。信息权威来源于各地政府和卫健委的官方发布 ,确保准确性 。
本地宝全国疫情风险等级查询入口 网址链接:m.sh.bendibao.com/news/yqdengji/(请将此链接复制到浏览器中打开)使用方法:打开链接后,进入本地宝全国疫情风险等级查询系统。在系统中切换至您想查询的城市,即可获取该城市的疫情风险等级信息。
通过微信查看全国中高风险疫情地区的具体操作步骤如下:打开微信并进入小程序界面启动微信后,点击底部导航栏的“发现 ”选项 ,在发现页中选取“小程序”功能入口 。搜索并进入国家政务服务平台在小程序搜索框中输入“国家政务服务平台”,点击搜索结果中的官方小程序进入。

石家庄都哪些地方有疫情
〖壹〗、事件背景:河北石家庄市公安局9月24日通报,裕华区近期连续发生疫情且源头不明 ,石家庄市卫健委 、市公安局等部门抽调专家对全市核酸检测机构进行督查检查。
〖贰〗、021年1月3日,石家庄市因新增本地新冠肺炎确诊病例进入战时状态,南宫市同步实施严格管控措施 。以下是具体信息梳理:石家庄市进入战时状态2021年1月3日 ,石家庄市应对新冠肺炎疫情工作会议决定,全市迅速进入战时状态,启动疫情防控各项工作制度机制。
〖叁〗、石家庄鹿泉区新增的4例确诊病例主要分布在鹿泉区山尹村镇普兴电子搬迁项目工地宿舍。具体信息如下:确诊病例1:刘某某 ,女,44岁,现住鹿泉区山尹村镇普兴电子工地宿舍 。
〖肆〗 、疫情背景与传播特点 疫情起源:2021年初石家庄疫情因正定机场防控疏漏及婚宴等聚集活动 ,导致藁城区某村首先爆发,病例总量较多,最终采取全城封控措施。 传播特征:石家庄主城区与周边县城人口分布分散,居民活动范围多局限于生活区 ,全城爆发的风险低于人口密集的武汉。
〖伍〗、具体包括桥西区的铁路三〖Fourteen〗、宿舍、建国路友东嘉苑 、塔谈佳农市场、胜美家园,以及鹿泉区铜冶镇永壁东街。这些区域被划定为高风险区后,采取了“足不出户、上门服务 ”的严格封控措施 ,居民需严格遵守居家隔离要求,由社区或相关部门提供必要的生活物资和医疗服务 。
〖陆〗 、高风险 裕华区裕翔街道栗源新佳农综合批发市场 栾城区楼底镇东尹村 裕华区裕翔街道新基业小区 裕华区建通街道盛邦花园一区 裕华区裕华路街道青园小区 低风险 栾城区(除高风险以外的区域)裕华区(除高风险以外的区域)上面就是石家庄疫情现在哪些地方封了?石家庄最新封控区范围介绍。