北京地区疫情升级/北京疫情升级紧急通知

北京昨日新增46例,本轮疫情累计138例,涉及8个区!

北京昨日(4月26日16时至27日15时)新增本土新冠肺炎病毒感染者46例 ,本轮疫情(4月22日以来)累计报告138例,涉及8个区 。 具体信息如下:新增病例详情 新增46例中,确诊病例42例 ,无症状感染者4例。区域分布:朝阳区25例 、房山区12例、通州区5例、丰台区3例 、昌平区1例。

北京地区疫情升级/北京疫情升级紧急通知-第1张图片

月23日12时至24时,北京新增境外输入确诊病例16例,全天累计新增境外输入确诊病例31例 ,新增境外输入关联病例1例 。具体信息如下:境外输入确诊病例情况3月23日12时至24时新增16例,来源国包括:英国10例、西班牙2例、美国2例 、希腊1例、墨西哥1例。全天累计新增境外输入确诊病例31例,疑似病例5例。

北京地区疫情升级/北京疫情升级紧急通知-第2张图片

上海9例(闵行区3例、黄浦区2例等);黑龙江 、甘肃 、北京、广西、云南 、贵州、安徽、河南 、湖南等地均有少量病例 。由无症状感染者转为确诊病例:73例(山东43例、吉林19例等)。新增死亡病例:0例。新增疑似病例:2例(均为境外输入 ,在上海) 。治愈与解除观察:当日新增治愈出院病例149例 。

截至3月14日24时 ,新型冠状病毒肺炎疫情情况如下:新增确诊病例 总体情况:31个省(自治区、直辖市)和新疆生产建设兵团报告新增确诊病例3602例。境外输入病例:95例。

青岛莱西市第七中学调整为高风险区3月5日零时起,莱西市第七中学因疫情升级为高风险地区,本轮疫情累计确诊91例 ,其中学生78例,教师9例,病毒为奥密克戎变异株 ,存在学校隐匿传播 。天津西青区建筑工地疫情3月7日晚,精武镇建筑工地核酸筛查发现4例阳性感染者,居住地和工作区域已全面封控。

新冠日志|6月12日:中国再一次聚焦北京城

月12日中国聚焦北京城的核心事件与影响如下:北京新增本土病例引发全国关注疫情通报:6月12日 ,北京新增3例本土确诊病例,打破此前56天零新增记录。首例病例为小学四年级学生家长,后两例为同一单位(中国肉类食品综合研究中心)员工 ,均曾前往新发地批发市场 。

月坛街道是北京市西城区十五个行政区域之一,位于西城区西南部。行政辖区面积13平方公里,划分为26个社区。辖区内有11条主要大街和56条街巷 ,有白云观 、月坛、清真永寿寺和明北京城墙遗址等4处文物古迹 ,是北京城建城源地 。

北京时间2020年3月16日,除中国外全球新冠肺炎累计确诊病例数超过中国,这一事件被视为全球抗疫的重要“拐点” ,标志着中国以外国家和地区成为抗疫主战场。

月13日在下午,北京市疫情防控记者招待会上,北京市疾病预防控制中心办公室主任刘晓峰通告:6月9日0时许13日15时 ,涉天堂超市酒吧聚集性疫情总计汇报228例感染者,在其中,天堂超市酒吧(工体西路6号)来访工作人员180例 ,酒吧工作员4例,来访工作人员的续发关系工作人员44例。

021年9月16日 今日早报精选12条新闻简报 国内新闻 四川泸县发生0级地震今日4时33分,四川泸州市泸县发生0级地震 ,成都、重庆等多地震感明显 。近来救援工作正在有序开展,暂无重大伤亡报告。

北京奔驰面临停产危机 北京奔驰在函件中称,公司仅剩一天安全库存 ,若2月10日未能全面复工 ,每天经济损失将超4亿元。京郊草莓滞销,农户自救 兴寿镇草莓年产量5500吨,因入园采摘和收购停滞 ,农户与同城快递合作薄利多销,通过降低配送门槛力求自保 。

2022年5月12日起北京风险等级调整通报(2升5降)

022年5月12日起,北京市风险等级调整情况为2地升级为中风险地区 ,5地风险等级调低,具体如下:升级为中风险地区的有:截至2022年5月11日24时,房山区阎村镇紫欣苑小区近14天累计报告3例本土确诊病例 ,通州区马咸桥镇样本小区近14天累计报告2例本土确诊病例 。

022年5月3日起,北京市部分区域风险等级调整如下:高风险地区升级情况截至2022年5月2日24时,以下地区因近14天累计报告本土确诊病例数达到标准 ,由中风险地区升级为高风险地区:朝阳区十八里店乡周家庄村:累计报告6例本土确诊病例。

北京5地升级中风险3地降为低风险 截至2022年5月8日24时,朝阳区南磨房乡双龙西社区,房山区窦店镇窦店产业园 、阎村镇小紫草坞村、阎村镇张庄村近14天各累计报告2例本土确诊病例;房山区阎村镇乐活雅苑小区近14天累计报告3例本土确诊病例。

北京通州区近来属于低风险区域(截止2022年6月22日11时) 。风险区解封条件:低风险区域一般无强制封闭措施 ,但若局部出现疫情 ,封闭小区的解封时间通常需满足14天无新增病例的条件,具体解封时间需根据疫情防控实际动态调整。

广安邻水县鼎屏镇康佳小区自2022年5月12日零时起被调整为中风险地区,四川省其余地区均为低风险地区。

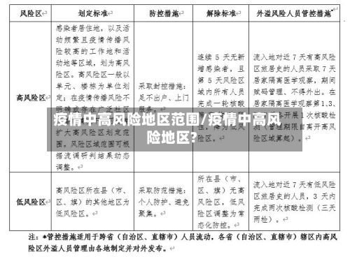
是低风险地区 ,截止20231日,北京有4个高风险地区,14个中风险地区 。2020年2月17日 ,国务院联防联控机制印发《关于科学防治精准施策分区分级做好新冠肺炎疫情防控工作的指导意见》中的风险划定标准:无确诊病例或连续14天无新增确诊病例为低风险地区。

文章推荐

  • 绍兴地区有疫情吗今天/绍兴有疫情吗现在

    北京昨日新增46例,本轮疫情累计138例,涉及8个区!北京昨日(4月26日16时至27日15时)新增本土新冠肺炎病毒感染者46例,本轮疫情(4月22日以来)累计报告138例,涉及8个区。具体信息如下:新增病例详情新增46例中,确诊病例42例,无症状感染者4例。区域分布:朝阳区25例、...

    2026年03月30日
    0
  • 深圳疫情8大地区有哪些/深圳几个疫情

    北京昨日新增46例,本轮疫情累计138例,涉及8个区!北京昨日(4月26日16时至27日15时)新增本土新冠肺炎病毒感染者46例,本轮疫情(4月22日以来)累计报告138例,涉及8个区。具体信息如下:新增病例详情新增46例中,确诊病例42例,无症状感染者4例。区域分布:朝阳区25例、...

    2026年03月30日
    0
  • 【疫情涉及地区天津,天津涉疫情的货物已流向3个地区】

    北京昨日新增46例,本轮疫情累计138例,涉及8个区!北京昨日(4月26日16时至27日15时)新增本土新冠肺炎病毒感染者46例,本轮疫情(4月22日以来)累计报告138例,涉及8个区。具体信息如下:新增病例详情新增46例中,确诊病例42例,无症状感染者4例。区域分布:朝阳区25例、...

    2026年03月30日
    0
  • 济南哪些地区有疫情了呢/济南有役情吗?

    北京昨日新增46例,本轮疫情累计138例,涉及8个区!北京昨日(4月26日16时至27日15时)新增本土新冠肺炎病毒感染者46例,本轮疫情(4月22日以来)累计报告138例,涉及8个区。具体信息如下:新增病例详情新增46例中,确诊病例42例,无症状感染者4例。区域分布:朝阳区25例、...

    2026年03月29日
    0