2020疫情期间的行程轨迹如何查询?
〖壹〗 、用户扫描场所码后 ,系统会记录时间、地点等信息,整合形成完整的行程轨迹 。例如,中国的“健康码 ”系统通过用户扫码行为 ,结合后台数据,可快速追溯其活动范围。此外,国务院客户端的【疫情防控行程卡】功能,通过输入手机号和验证码 ,可查询14天内到访的国家(地区)及国内城市(驻留超过4小时)。

〖贰〗、健康码/行程码扫描是用户主动参与的追踪方式 。用户进入商场 、车站等场所时,需扫描场所码上报位置信息,系统整合时间、地点数据形成行程轨迹。中国的“健康码”和国务院客户端的【疫情防控行程卡】是典型应用 ,后者通过输入手机号和验证码,可查询14天内到访的国家(地区)及国内城市(驻留超4小时)。
〖叁〗、疫情期间的行程轨迹查询 A、中国移动短信查询方式:CXMYD(大 、小即可)至10086 根据回复的短信提示输入身份证后四位并完成效验。B、中国联通:CXMYD(大、小写即可)至10010根据回复的短信提示输入身份证后四位并完成效验 。C 、中国电信:cxmyd(小写)至10001根据回复的短信提示输入身份证后四位并完成效验。
〖肆〗、在微信中查询疫情期间行程轨迹,可通过搜索“国务院客户端”小程序中的防疫行程卡功能实现 ,具体步骤如下:进入微信主界面在苹果手机桌面上点击微信图标,启动应用后进入主界面。搜索“国务院客户端 ”点击微信顶部搜索框,输入“国务院客户端” ,在搜索结果中选取对应的小程序进入 。

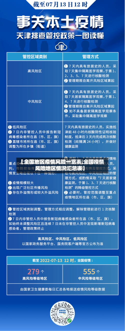
中高风险地区查询
〖壹〗、要出远门查询全国中高风险地区,可通过微信的国务院客户端小程序完成,具体步骤如下:进入微信小程序页面打开微信 ,点击底部导航栏的“发现”选项,选取“小程序”进入页面。搜索“国务院客户端 ”在小程序页面右上角点击放大镜图标,输入“国务院客户端”并搜索,选取官方小程序进入。
〖贰〗 、可以通过支付宝中的通信大数据行程卡查询自己是否去过中高风险地区 ,具体操作如下:工具/原料:确保手机为小米10(其他品牌手机操作类似)、系统为MIUI12(其他系统操作类似),并安装支付宝22版本(或更新版本) 。
〖叁〗、第一步:打开手机进入支付宝,在首页点击国内新增。第二步:点击风险区域菜单。第三步:在疫情风险等级查询页面选取自己所在区域查看风险等级 。
天府健康码分类管控指南来了!
〖壹〗 、天府健康码分类管控指南 临时弹窗人员 抵蓉来(返)川人员天府健康码会设置临时弹窗。临时弹窗人员可凭临时弹窗和身份证在入住地或目的地就近免费进行核酸检测 ,结果为阴性的24小时后自动解除临时弹窗;超过36小时未出核酸检测结果的转为临时黄码(临时黄码人员补做1次核酸检测且结果为阴性的自动转为绿码)。
〖贰〗、四川全省启用统一的健康码为“四川天府健康通”,所有在川人员及来(返)川人员需申领,可通过微信、支付宝小程序等途径办理 ,持绿码可自由出入公共场所,使用时需按要求亮码或扫码 。
〖叁〗 、出入凭证:身体健康状况正常及解除隔离等人员从即日起至疫情结束,可凭“天府健康码 ”出入小区、办公楼宇、商店超市、公共交通 、交通卡口等。且该码根据持码人信息状态进行实时动态调整。
〖肆〗、抵蓉来(返)川人员天府健康码会设置临时弹窗。临时弹窗人员可凭临时弹窗和身份证在入住地或目的地就近免费进行核酸检测 ,结果为阴性的24小时后自动解除临时弹窗;超过36小时未出核酸检测结果的转为临时黄码(临时黄码人员补做1次核酸检测且结果为阴性的自动转为绿码) 。
如何查看全球疫情分布图?
b) 统计口径:因各国分不同时区,疫情数据日期统一采用北京时间的日期;新增数据与趋势图数据为昨日数据与前日数据相减的结果,每天更新一次;c) 更新时间:国外疫情数据因追踪、核实需要 ,与各国官方的发布时间相比较有一定的延迟。
简介:该网站通过地图形式展示全球疫情的分布情况。特点:直观易懂,支持多种数据筛选和可视化展示 。图片:Worldmeter 简介:提供全球疫情的实时数据,更新速度较快。特点:数据全面,包括各国确诊 、死亡、检测等数据。
进入“看点”页面在QQ底部菜单栏中 ,点击“看点”图标(通常为信息流或新闻图标) 。选取“战肺炎 ”专题在“看点”页面中,找到并点击“战肺炎”专题入口(通常以横幅或专题卡片形式呈现)。进入“疫情地图 ”在“战肺炎”专题页面中,下拉至底部 ,找到并点击“疫情地图”功能入口。
步骤一:登录首页打开中国联通APP,在首页底部导航栏点击“服务 ”选项 。步骤二:进入抗疫专区在服务页面中找到“抗疫”功能模块,点击进入后选取“疫情数据”选项。
怎么查各地方封城时间
选取左下方的“小程序”。在搜索框中输入“国务院客户端 ”并点击进入该小程序 。进入小程序后 ,点击下方“疫情风险查询”。选取需要查询的地区,即可了解到该地区的疫情风险。
天。通过查询郑州市人民政府官方网站信息显示,郑州市 ,简称“郑”,河南省辖地级市、省会 、特大城市,2020年1月25日 ,郑州市开始第一次封城,总共封了159天,2022年5月11日,于2020年5月11日零时起 ,郑州开始慢慢解封,公交、地铁、出租车等恢复正常运营 。
武汉封城:2019年12月29日,武汉发布通告 ,12月28日24时起,武汉公交 、地铁、轮渡、长途客运暂停运营,市内交通 、城市生活等有序恢复。 各地封城:上海:2019年12月31日 ,上海发布通告,12月24日零时起,上海市各类公共交通、公共活动场所等暂停运营。
措施:东三省总督下令封城 ,以控制疫情蔓延 。2008年四川北川大地震封城:时间:2008年。原因:四川北川发生大地震,为保障救援工作和居民安全。措施:北川县城开始封城,除防化部分等少数人员可以进入现场 ,城区幸存的居民全部撤离 。2014年甘肃玉门鼠疫封城:时间:2014年7月16日起。
中国历史上有多次封城的记录,以下是其中几次重要的封城事件:1910年东北鼠疫封城:时间:1910年11月9日后原因:鼠疫由满洲里传入哈尔滨,迅速席卷东北,东三省总督为控制疫情下令封城。
020年12月13日、2021年1月17日 。根据西安本地宝查询显示:2020年西安封城一共30天 ,封城时间是2020年12月13日至2021年1月17日。